最近【疫情通报地区怎么改的,疫情上报地址填错了怎么办】

青岛关于确定疫情风险等级和封控区的通告

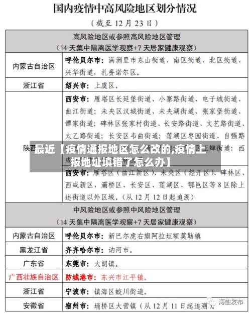
自2022年3月2日零时起,青岛市将黄岛区九龙江路53号甘水湾小区列为中风险地区并划定为封控区,其他区域风险等级不变。具体说明如下:风险等级调整依据:根据国务院联防联控机制有关规定,经综合研判后做出决定。中风险地区及封控区具体地点:黄岛区九龙江路53号甘水湾小区。调整时间:自2022年3月2日零时起。

最近【疫情通报地区怎么改的,疫情上报地址填错了怎么办】-第1张图片

区域划分范围封控区 具体区域:中韩街道李家下庄、董家下庄、张村等三个社区的未改造区域。划分依据:根据疫情流调溯源结果,上述区域存在较高传播风险,需实施最严格管控。管控区 具体区域:孙家下庄、刘家下庄、张家下庄、郑张、文张、南张、张村河南、枯桃、中韩等九个社区的未改造区域。

最近【疫情通报地区怎么改的,疫情上报地址填错了怎么办】-第2张图片

022年3月15日李沧区划分封控区及管控区域的具体情况如下:划分背景:2022年3月15日,李沧区报告2例新冠肺炎确诊病例(均为轻型),系在集中隔离酒店核酸检测时发现,且均与3月13日李沧区报告的病例存在关联。2例病例已转运至青岛市定点医院进行隔离治疗。

最近【疫情通报地区怎么改的,疫情上报地址填错了怎么办】-第3张图片

青岛崂山区封控区及管控区地址如下(更新至通告发布日期):封控区 中韩街道:李家下庄社区未改造区域、董家下庄社区未改造区域、张村社区未改造区域。管控措施:实行“区域封闭、足不出户、服务上门”,居民严禁外出,由社区统一配送生活物资。

022年4月2日青岛平度调整封控区的通告核心内容为:自当日零时起解除凤台街道曲坊村的封控措施,恢复该区域正常生活秩序,并要求居民遵守防疫规定及关注后续调整。

自2022年3月6日20时起,莱西市部分地区新冠肺炎疫情风险等级调整如下:高风险地区:莱西市龙口东路18号安居小区被调整为高风险地区。

中疾控最新通报:5月新增新冠死亡病例164例,以后每月通报一次

XBB及其亚分支的本土病例占比从5月1日至7日的86%增至5月22日至28日的94%。重症与死亡病例2023年5月1日至31日,全国报告新增重症病例2777例、死亡病例164例。其中,3例因新冠病毒感染导致呼吸功能衰竭死亡,161例为基础疾病合并新冠病毒感染死亡。

023年5月中国疾控报告显示全国新增新冠死亡病例164例,提示需持续强化免疫力以应对病毒威胁。疫情现状与风险警示根据中国疾控中心6月11日发布的数据,2023年5月全国报告新增新冠重症病例2777例、死亡病例164例。

重症与死亡:新增重症病例2777例,死亡病例164例,重症率、死亡率较去年首轮疫情显著降低。就医需求变化:哨点医院流感样病例占门急诊比例在5月15日-21日达2%,22日-28日回落至8%,提示4月底快速上升后,5月底增速趋缓,6月可能已过峰并呈下降趋势。

手机上怎么查询当地的疫情信息

〖壹〗、在手机上查询当地疫情信息,可通过微信的城市服务功能实现,具体操作步骤如下:工具/原料 手机:以小米9(系统MIUI12 27)为例,其他品牌手机操作逻辑类似。软件:微信(需更新至支持城市服务的版本)。

〖贰〗、第一步:进入Breeno速览界面解锁手机后,在主屏幕向右滑动页面,即可进入Breeno速览(负一屏)。第二步:定位本地疫情模块在Breeno速览界面中,找到“本地疫情”卡片(通常位于顶部或信息聚合区)。若未显示,可尝试下拉页面刷新或检查是否开启疫情信息权限。

〖叁〗、在手机上查看全国中高风险疫情地区,可通过微信《扫码抗疫情》小程序实现,具体步骤如下:步骤一:进入《扫码抗疫情》小程序打开微信,点击顶部“搜索小程序”栏,输入“扫码抗疫情”,在搜索结果中选取并进入该小程序。

〖肆〗、打开抖音APP:确保已安装并登录抖音,版本需为支持本地疫情消息功能的版本(如示例中的65)。定位到地区入口:进入抖音首页后,找到“关注”按钮旁边的地区名称(通常显示为当前定位城市,如“北京”“上海”等)。若未显示地区,可尝试下拉首页刷新,或检查手机定位权限是否开启。

〖伍〗、用户扫描场所码后,系统会记录时间、地点等信息,整合形成完整的行程轨迹。例如,中国的“健康码”系统通过用户扫码行为,结合后台数据,可快速追溯其活动范围。此外,国务院客户端的【疫情防控行程卡】功能,通过输入手机号和验证码,可查询14天内到访的国家(地区)及国内城市(驻留超过4小时)。

〖陆〗、通过微信小程序查询当地疫情风险等级,可以按照以下两种方法操作:方法一:打开微信发现页:首先,在手机上打开微信应用,然后点击屏幕下方的【发现】图标。进入小程序页面:在【发现】页面中,点击【小程序】选项,进入小程序列表。

相关推荐

  • 【疫情地区发货规则,疫情地区发货规则是什么】

    【疫情地区发货规则,疫情地区发货规则是什么】

    淘宝更新疫区发货要求;小红书新生品牌扶持计划丨向外看〖壹〗、针对受疫情影响结束地区的订单,须在通知的截止时间前发货并交由物流公司揽件。小红书“新生品牌扶持计划”目的:助力中小企业新生品牌找到全新的商业增长点,发掘增长机会,实现品牌力和产品力的共同成长。推出时间:今年6月。扶持维度:流量扶持:为报名品牌提供流量支持,助力品牌获得更多曝光。〖贰〗、电商与出海经...

  • 最近【广州最新疫情所在地区,广州疫情最新消息在哪个区】

    最近【广州最新疫情所在地区,广州疫情最新消息在哪个区】

    广州疫情防控地图查询(封控区+管控区+防范区)〖壹〗、广州疫情防控地图可通过微信搜索公众号“广州本地宝”,关注后在对话框回复“封控”获取查询入口,入口支持查看各区封控区、管控区、防范区范围及服务热线。〖贰〗、广州管控区域地图可通过微信搜索“广州本地宝”公众号,关注后在对话框回复【封控】获取入口进行查看,同时可获取各区封控区、管控区、防范区名单、管理措施及服...

  • 近来【内蒙的疫情地区内蒙疫区名单】

    近来【内蒙的疫情地区内蒙疫区名单】

    内蒙古哪个城市有疫情疫情扩散:6月2日以来,内蒙古新增本土确诊病例和无症状感染者绝大部分集中在二连浩特市,同时赤峰市也报告新增病例(6月7日12时至24时,赤峰市累计发现6例确诊病例,其中林西县5例、松山区1例)。截至2021年10月27日7时,内蒙古本轮疫情累计本土确诊病例增至110例,其中阿拉善盟额济纳旗89例,二连浩特市16例,呼和浩特市3例,鄂尔多...

  • 最近【疫情全国地区图,疫情全国地区图片最新】

    最近【疫情全国地区图,疫情全国地区图片最新】

    感染艾滋病有多少人?触目惊心!数据可视化〖壹〗、截至2023年,全球现存艾滋病病毒感染者约3900万人,中国现存感染者约126万人。以下为具体数据及可视化分析:全球艾滋病感染现状总体规模:根据联合国艾滋病规划署(UNAIDS)2023年报告,全球现存HIV感染者约3900万,较2010年增长12%,主要因治疗覆盖率提升延长了患者生存期。〖贰〗、《柳叶刀》相...

  • 最近【疫情通报地区怎么改的,疫情上报地址填错了怎么办】

    最近【疫情通报地区怎么改的,疫情上报地址填错了怎么办】

    青岛关于确定疫情风险等级和封控区的通告自2022年3月2日零时起,青岛市将黄岛区九龙江路53号甘水湾小区列为中风险地区并划定为封控区,其他区域风险等级不变。具体说明如下:风险等级调整依据:根据国务院联防联控机制有关规定,经综合研判后做出决定。中风险地区及封控区具体地点:黄岛区九龙江路53号甘水湾小区。调整时间:自2022年3月2日零时起。区域划分范围封控区...

  • 中高风险地区有哪些疫情(中高风险地区都哪些)

    中高风险地区有哪些疫情(中高风险地区都哪些)

    国内中高风险地区有哪些当前全国中高风险地区主要集中在广东省的广州市和深圳市,以及河南省的郑州市和许昌市等地。但请注意,以下几点:动态调整:全国中高风险地区的名单是动态变化的,会根据疫情发展和防控措施的实施情况进行调整。多种因素:中高风险地区的划定是基于疫情传播情况、人员流动情况、医疗资源配备等多个因素的综合考量。截至近来,国内共有2个高风险地区,76个中风...

  • 关于【成都近来疫情高危地区,成都疫情高峰地区】

    关于【成都近来疫情高危地区,成都疫情高峰地区】

    回成都途经疫情发生城市会被隔离吗?〖壹〗、回成都途经疫情发生城市不一定会被隔离,需根据具体情况判断。成都市卫健委表示,近来四川省对国内有本土疫情的城市、地区来蓉人员均有不同程度的管控措施,是否隔离取决于出发地、途经地的疫情风险等级以及个人行程轨迹等因素。〖贰〗、对7天内有A类地区旅居史的人员,实施集中隔离直至抵川后满7天。备注:A类地区返成都人员需实施7天...

  • 台湾地区疫情状况/台湾疫情实际情况

    台湾地区疫情状况/台湾疫情实际情况

    台湾疫情的真实情况到底如何?〖壹〗、台湾疫情的真实情况经历了从早期严格控制到后期与病毒共存的转变,近来已进入常态化管理阶段,整体可控,经济社会生活逐步恢复。疫情概况与发展趋势早期,台湾通过精准边境管制、快速筛查检测和民众配合,实现了长时间“零本土病例”。2021年Delta变异株传入后,因边境管控漏洞和社区传播,确诊病例数大幅上升,医疗系统承压。〖贰〗、事...

  • 关于【河南泌阳疫情高风险地区,河南省泌阳县疫情感染人数】

    关于【河南泌阳疫情高风险地区,河南省泌阳县疫情感染人数】

    河南省内多地高速口通行政策有变〖壹〗、京港澳高速信阳站:下站需测体温、出示行程码、健康码,扫场所码并提供48小时核酸证明;中高风险人员提前报备并落实隔离政策。沪陕高速商城站、潢川站:下站查两码及核酸证明(省内24小时、省外48小时),无证明者现场检测;中高风险人员提前报备并落实隔离政策。〖贰〗、氢能货车与电动货车通行费减免政策实施时间:2025年1月25日...

  • 关于【拉萨疫情是什么风险地区,拉萨市疫情高风险地区吗】

    关于【拉萨疫情是什么风险地区,拉萨市疫情高风险地区吗】

    拉萨现在是否高风险地区〖壹〗、是。根据政府公布的消息来看。截止2022年08月31日09时,拉萨是高风险地区。8月30日0—24时,西藏拉萨市新增本土新冠病毒感染者289例,其中新增确诊病例28例、无症状感染者261例。〖贰〗、通过查询相关资料显示:拉萨属于中高风险地区,因为截止2022年09月28日22时,拉萨共有低风险地区2处,中风险地区56处,高风险...

返回顶部