汽车知识
-
【中东地区有哪些病毒疫情,中东国家有疫情吗】
盘点人类史上致命病毒,各次疫情导致的死亡,看得我触目惊心〖壹〗、人类史上致命病毒及疫情造成的死亡人数盘点如下:新冠肺炎(COVID-19):自2019年末或2020年初爆发以来,截至2020年4月16日,仅美国感染人数就已超过64万,死亡...
-
最近【淮安是否有疫情危险地区,淮安算疫情严重区域吗】
淮安现在是什么风险地区地区风险等级:近来淮安为低风险地区,按照常规情况,低风险地区的快递可以正常发往上海。疫情影响:尽管淮安为低风险地区,但上海的疫情情况以及相关政策可能会影响快递的到达和派送。例如,如果上海有严格的防疫措施,可能会导致快...
-
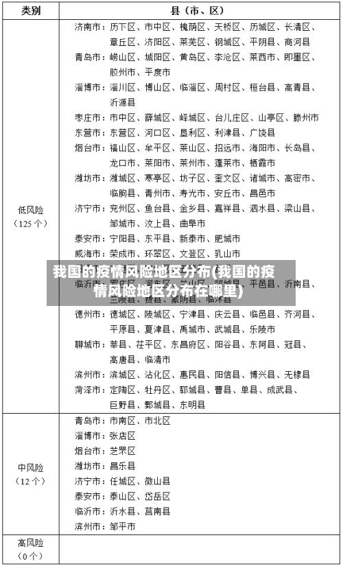
我国的疫情风险地区分布(我国的疫情风险地区分布在哪里)
全国疫情等级区域是如何划分的疫情级别通常根据疫情的传播风险、严重程度及防控需求进行划分,主要分为低风险地区、中风险地区和高风险地区三个级别,具体划分标准及依据如下:低风险地区:定义:无确诊病例,或连续14天无新增确诊病例。防控措施:实施“...
-
最近【太原有疫情的地区是哪里,太原有疫情感染者吗】
太原市管控区域有哪些处罚措施:对违反限行规定的机动车,公安交通管理部门将依法予以处罚。特殊车辆:未更换新能源号牌的新能源车辆等同于普通号牌车辆管理;国五及以下柴油货车和所有柴油三轮车禁止进入管控区域。非道路移动机械:禁止所有非道路移动机械...
-
最近【廉江有几个疫情地区了,廉江市新增疫情最新消息】
广东湛江坡头区官渡镇疫情怎样非常危急。5月6日,廉江市发现1例核酸检测结果疑似阳性,该疑似阳性者活动轨迹涉及坡头区官渡镇。接报后,坡头区迅速启动疫情处置应急预案。据了解,新型冠状病毒感染的肺炎疫情发生后,坡头区迅速启动联防联控工作机制,在...
-
怎么才算疫情常态化地区/疫情常态化定义
常态化防控是什么意思?〖壹〗、常态化防控区域:没有疫情发生的县(市、区、旗)全域实行常态化防控措施;低风险区:中高风险区所在的县(市、区、旗)的其他地区。相对于高中风险区的风险低,但是相对于没有疫情的县(市、区、旗)有一定风险。〖贰〗、常...
-
最近【达旗疫情地区有哪些,达旗疫情通报】
从达旗到南京需要隔离吗现在?〖壹〗、近来从中高风险地区到南京地区的,应该还是需要的。低风险地区的人应该是可以不需要的。这需要看出发地疫情的。〖贰〗、达旗隔离争议:到达目的地附近下车小便后,被指责擅自撕毁封条,提出定点隔离7天或自行隔离7天...
-
湖南省疫情地区排名/湖南省各地区疫情风险等级
湖南这6个市州确诊患者清零!口罩可以摘了?张文宏发话了〖壹〗、截至3月5日,湖南已有张家界、湘西州、怀化、衡阳、湘潭、永州6个市州实现新冠肺炎确诊病例清零,但市民仍不可立即摘口罩,张文宏教授建议当前防护状态需维持1到2个月。〖贰〗、明年,...
-
【全国的疫情严重地区最新,全国疫情最严重的地方是什么地方】
2022全国中高风险地区一览表最新(实时更新)〖壹〗、截至近来,国内共有2个高风险地区,76个中风险地区,主要分布在陕西省、河南省、浙江省等地,以下为详细信息(数据不包括港澳台地区):高风险地区:具体地区名单会随疫情形势动态调整,可通过权...
-
近来【疫情地区地图查看疫情地区图最新】
百度地图APP如何查看疫情地图?第一步:进入【我的】页面打开百度地图APP,在首页右下角找到【我的】图标,点击进入个人中心页面。第二步:进入【设置】选项在个人中心页面中,向下滑动找到【设置】(通常显示为齿轮图标或“设置”文字),点击进入设...