最近【离浙江近的疫情地区,离浙江很近的地方】

浙江温州、河南信阳,为何成了疫情重灾区?

〖壹〗、其实这跟当地是有一定关系的,比如说温州商人、信阳外地打工者。浙江温州为什么成为疫情重发区 从地理位置来看的话,温州在浙江省的东部,距离福建比较近。从温州到武汉距离很远,将近1000公里的距离,按道理来说是不可能跟疫情有关的。然而事实并非如此,温州的疫情在全国都算是比较严重的地方。

最近【离浙江近的疫情地区,离浙江很近的地方】-第1张图片

〖贰〗、综合因素叠加效应交通、教育、劳务三重叠加南阳、信阳的枢纽地位、高校联系及劳务输出,形成了“人员密集流动—高频接触—跨区域传播”的闭环。例如,武汉务工人员返乡后可能通过交通枢纽扩散至周边县域,而高校学生放假返乡则进一步扩大传播范围。

最近【离浙江近的疫情地区,离浙江很近的地方】-第2张图片

〖叁〗、三:离武汉很近。武汉作为我们国家的枢纽城市,可以说四通八达,疫情严重的地方肯定是有很多武汉人回去传染的。就拿河南的信阳和南阳来说吧,地理位置是非常的靠近湖北的,所以很多的人都在武汉工作。刚开始的时候,武汉的相关措施不到位,很多来自武汉的人员将病毒带回了家。

最近【离浙江近的疫情地区,离浙江很近的地方】-第3张图片

〖肆〗、除了湖北,疫情比较严重的省份有以下省份广东、湖北、河南、浙江、湖南、安徽、江西。各省疫情高发的地区是广东的深圳与广州。河南的信阳、南阳、郑州、驻马店:浙江的温州、杭州、宁波、台州:安徽的合肥、蚌埠、阜阳、亳州江西的南昌、新余、上饶、九江:还有就是湖南的长沙、岳阳;重庆的万州。

〖伍〗、上门“点对点”破解“流通难”疫情对流通的影响:与武汉一山之隔的信阳是河南疫情重灾区,采收防控、库存延长、现金流增加等流通成本上升,考验着茶农和茶企。信阳茶叶种植面积达213万亩,年产值逾百亿元,信阳毛尖品牌价值逾65亿元,背后是百万茶农和千家茶企的支撑。

〖陆〗、河南信阳市一位老人因蜱虫病去世,同村的人在为其净身更衣以后先后也有3为老人患上了蜱虫病不幸去世,还有一人正在治疗,此前河南也发生过多起蜱虫病事件,而且发病率在春季入夏持续到10月份前后为高发期,特别是一些免疫力低下,老年人群感染后会严重危及生命。

浙江省内来自哪些省份的外地人口比较多,他们为何选取浙江?

浙江省和广东省一样,拥有很多来自外地的人口,这主要是因为浙江省经济很发达,加上浙江并不排斥吸引外地人口。那么为什么有那么多外地人选取到浙江来定居或者打拼?我认为主要原因有以下这几个。浙江省的经济很发达,发展前景广阔。浙江省有很多中小企业,就业机会多。

外地人选取浙江的原因多种多样,首先是浙江经济的蓬勃发展和广阔的发展前景。 浙江省拥有众多中小企业,提供了丰富的就业机会,这也是吸引外来人口的一个重要因素。 浙江的社会氛围鼓励创业和竞争,许多人被这种精神所感染,希望在浙江开创自己的事业。

去年,浙江省迎来了1618万外省移民,其中主要来源地前三名分别是安徽、贵州和河南。这些省份的人口占据了去年流入浙江的外省人口的大部分。浙江省内的四个城市吸纳了这些外省移民的大部分,这四个城市是:杭州、宁波、温州和金华。迁入浙江省的移民中,男性占据了较大比例,年龄主要集中在青壮年阶段。

浙江的外地人主要来自安徽、贵州、河南、江西与四川等省份,他们主要流入杭州、宁波、温州等城市。以下是基于七人普数据的详细分析:浙江外来人口总量及增速 2020年,浙江省外流入人口总计达到1616万,在中国大陆31个省区市中排名第2,仅次于广东省。

涌入浙江的1618万外省人,他们主要来自安徽、河南和贵州。自第六次人口普查以来,安徽一直是外省流入浙江人口数量比较多的省份,而河南则从第五位跃升至第三位。浙江的外省流入人口数量仅次于广东,位居全国第二。

去年流入浙江的1618万外省人,占据前三的分别是安徽、贵州和河南,这三地在去年流入浙江的人口占比最大。而浙江本省的四个市吸纳了这些外省大部分人员,这四个地方分别是:浙江、 宁波、 温州、 金华。

浙江哪几个城市有疫情?绍兴越城区有疫情吗?

〖壹〗、绍兴的1县、2市、3区都是低风险区。浙江省的11个市,现在都已转为低风险区,只剩下宁波市北仓区的 新碶街道沿海村 及 申洲公司三部厂区及宿舍区 为中风险区。

〖贰〗、截至12月12日21时,浙江绍兴市新冠疫情最新情况如下:确诊病例及分布:全市累计报告本土确诊病例107例,无症状感染者1例。其中上虞区确诊病例105例、无症状感染者1例,越城区确诊病例2例。近来所有病例(共108例)均在市定点医院接受隔离治疗,病情稳定。

〖叁〗、近来,绍兴越城区、柯桥区、新昌县、嵊州市、诸暨市均为低风险地区,但经省市专家判定,自12月9日起,将上虞区百官街道星光社区阳光假日小区、华维公寓划为中风险地区。

〖肆〗、昨日,绍兴市新增了48例本土确诊病例,引起了社会的广泛关注。据了解,这批新增病例主要分布在越城区、柯桥区和袍江新区,其中越城区报告了30例,柯桥区报告了16例,袍江新区报告了2例。这些病例均经过核酸检测确认为新冠肺炎确诊病例。为了控制疫情的扩散,当地政府立即采取了一系列应对措施。

〖伍〗、没有。新增数据统计周期为昨日022,0-24时,绍兴疫情连续23天无新增病例,所以绍兴越城区近一周没有新冠阳性病例。戴口罩,要坚持。科学佩戴口罩是预防呼吸道传染病最有效的措施之一。尤其是前去公共场所、密闭空间,乘坐公共交通工具时务必正确佩戴口罩。

〖陆〗、022年12月3日上午绍兴越城区发现2例阳性感染者如下:以下内容来源于2022年12月3日绍兴发布2022年12月3日上午,绍兴市越城区在杭甬高速绍兴服务区拦截发现2例新冠病毒核酸检测阳性感染者,系省外过境人员。

浙江省有哪些地方被划分为中风险区域?

〖壹〗、浙江省在建筑施工、安全生产社会化服务机构、高校实验室及校园安全领域均实施了分级管理,具体分级情况如下:建筑施工安全:浙江省住房和城乡建设厅印发的《建筑施工安全风险分级管控和隐患排查治理双重预防机制实施细则》中,明确要求施工单位根据风险程度将作业过程划分为四个级别。

〖贰〗、浙江当前存在中风险区域,具体城市为绍兴市。绍兴市的部分地区已被划为中风险区,这其中包括上虞区驿亭镇鲁溪闸群英自然村、上虞区丰惠镇英格菲尔通用机械有限公司、上虞区崧厦街道陆家村、上虞区梁湖街道天香华庭小区香榭居17幢、上虞区丰惠镇南源贾塔自然村和上虞区丰惠镇渔门村。

〖叁〗、河南省:一些地市在面对疫情输入或本土疫情时,也会有部分地区被列为中风险。比如安阳、许昌等地,在疫情传播链条涉及当地时,相关区域会根据疫情形势和防控要求,调整风险等级,采取如加强交通管制、限制人员流动等措施,以控制疫情蔓延。

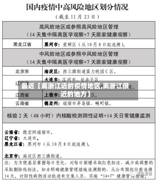
〖肆〗、浙江省近来划定了部分中风险区域,主要集中在宁波和绍兴等地,共计有6个中风险地区,但嘉兴并不在其中。浙江省近来没有高风险区域。风险地区人员管理 对于中高风险地区来浙返浙人员,浙江省采取了严格的健康管理措施,如“14+7”健康管理,即14天集中隔离医学观察和7天居家健康监测。

相关推荐

  • 近来【浚县疫情最新风险地区浚县最新情况】

    近来【浚县疫情最新风险地区浚县最新情况】

    浚县现在属于什么风险地区截止于2022年12月23日,浚县现在不属于任何风险地区。根据浚县疫情防控中心通告,浚县已经全面解封了,属于常态,可以随意出行了,因此浚县现在不属于任何风险地区。浚县隶属河南省鹤壁市,是中国国家历史文化名城、中国民间文化艺术之乡。在2022年9月16日已经解封。截止到2022年10月4日,通过查询鹤壁浚县疫情指挥部官方信息了解到:在...

  • 【太仓管辖哪些地区疫情,太仓市有疫情吗】

    【太仓管辖哪些地区疫情,太仓市有疫情吗】

    10.30江苏太仓属于什么风险地区〖壹〗、能。太仓市,江苏省辖县级市,由苏州市代管,位于江苏省东南部,长江口南岸。经专家组分析研判,太仓新冠肺炎疫情联防联控领导小组办公室决定,自2022年9月5日0时起,太仓是低风险地区,太仓的旅行社能接团旅游。避免人流拥挤,戴好口罩。〖贰〗、可以去太仓,但是有以下相关规定:对有中高风险地区内的低风险地区旅居史的来苏人员,...

  • 关于【武进地区疫情最新消息,武进区疫情信息简报】

    关于【武进地区疫情最新消息,武进区疫情信息简报】

    3月31日常州武进区解除局部封控区、管控区的通知根据国务院联防联控机制有关规定,经综合研判,常州市新冠肺炎疫情防控指挥部决定,自2021年11月17日零时起,将天宁区兰陵街道九洲新世界花苑君玺、天宁区兰陵街道工人新村南、武进区湖塘御城由中风险地区调整为低风险地区,同步解除现有封控区、管控区和防范区的疫情管控措施。自3月25日上午6时起,南京江宁区东山街道解...

  • 无疫情地区入鲁/入鲁防疫政策

    无疫情地区入鲁/入鲁防疫政策

    外省人员进入山东最新规定〖壹〗、根据山东疾控近期防疫公众提示:对所有省外入鲁返鲁人员,须持有48小时内核酸检测阴性证明,抵达后进行“5天3检”,每次检测间隔24小时。推广“落地检”,按照“自愿免费即采即走,不限制流动”的原则,抵达山东省后,立即进行1次核酸检测。〖贰〗、法律分析:可以。需要隔离。按照分区分级分类原则,完善疫情防控措施,全面推动个体工商户复...

  • 关于【最近的疫情中高风险地区,最近的疫情有哪些城市】

    关于【最近的疫情中高风险地区,最近的疫情有哪些城市】

    全国中高风险地区最新名单(附实时查询入口)〖壹〗、022年全国中高风险地区查询可通过以下两种主要方式实现:查询方式一:国务院客户端小程序——疫情风险等级查询入口获取:通过微信搜索“国务院客户端”小程序,进入后即可找到“疫情风险等级查询”功能入口。查询流程:进入小程序后,点击页面上部的查询按钮,系统将直接展示全国中高风险地区名单,信息一目了然,无需复杂操作。...

  • 宕昌县哪个地区有疫情发生/宕昌县病情

    宕昌县哪个地区有疫情发生/宕昌县病情

    10月22日邢台疾控报备提醒一览邢台疫情报备邢台疾控10月22日最新提醒近来疫情形势日益严峻复杂,为严防疫情反弹,区域排查管控所涉及到的相关人员主动向社区、工作单位等报备。相关人员主动报备。【更新时间:2021年10月22日】以下城市来梅人员、健康码红码黄码人员需要报备。0月11日,9时32分到长安广场一楼超市买东西。10月12日,9时48分到长安广场一楼...

  • 最近【离浙江近的疫情地区,离浙江很近的地方】

    最近【离浙江近的疫情地区,离浙江很近的地方】

    浙江温州、河南信阳,为何成了疫情重灾区?〖壹〗、其实这跟当地是有一定关系的,比如说温州商人、信阳外地打工者。浙江温州为什么成为疫情重发区从地理位置来看的话,温州在浙江省的东部,距离福建比较近。从温州到武汉距离很远,将近1000公里的距离,按道理来说是不可能跟疫情有关的。然而事实并非如此,温州的疫情在全国都算是比较严重的地方。〖贰〗、综合因素叠加效应交通、...

  • 以新冠疫情的作文的地区/关于新冠疫情写一篇作文

    以新冠疫情的作文的地区/关于新冠疫情写一篇作文

    2020年山东卷(全国新高考1卷)高考作文题目〖壹〗、020年山东卷(全国新高考Ⅰ卷)高考作文题目为要求以“疫情中的距离与联系”为主题进行写作,具体材料与要求如下:材料内容:面对突发的新冠肺炎疫情,国家坚持“人民至上、生命至上”原则,果断采取防控措施,全国人民紧急行动。〖贰〗、山东2020年高考采用“新高考I卷”,作文考题如下:阅读下面的材料,根据要求...

  • 近来【泗县疫情中风险地区名单泗县疫情确诊人数】

    近来【泗县疫情中风险地区名单泗县疫情确诊人数】

    安徽泗县:7月14日起,解除全域静态管理措施资料图解除全域静态管理。自2022年7月14日0时起,解除全域静态管理管控措施,严格落实分类实施社区管控措施,逐步有序恢复正常生产生活秩序。加强风险区域分类管控。充分发挥社区防控作用,高、中风险地区继续严格执行管控措施。月26日,泗县对重点人群核酸检测中发现3例感染者。据安徽省卫健委公布的数据,从首次出现...

  • 最近【什么是重点管控地区疫情,重点管控地区是啥意思】

    最近【什么是重点管控地区疫情,重点管控地区是啥意思】

    什么是管控区,封控区防范区?〖壹〗、封控区、管控区、防范区是疫情防控中根据风险程度划分的三类区域,具体定义及管理措施如下:封控区定义:病例和无症状感染者的居住地所在小区及活动频繁的周边区域;或病例发病前2天、无症状感染者检测阳性前2天起至隔离管理前,曾活动且传播风险高、密接/次密接追踪难度大的区域。〖贰〗、封控区:主要是病例和无症状感染者的居住地所在小...

返回顶部