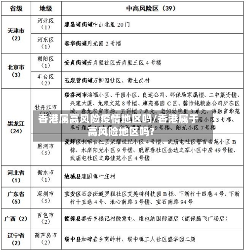
“来港易”9月15日推出,内地人赴港将免14日隔离!
〖壹〗、“来港易”计划于9月15日推出,在中国内地居住且非中高风险区的非香港居民抵港可豁免14天强制检疫隔离措施。

〖贰〗、内地人赴港并未全面免除14日隔离,但“来港易”计划将于9月15日起正式推行,符合条件的内地非香港居民可豁免检疫。以下是关于“回港易”和“来港易”计划的详细介绍:“回港易”计划恢复时间:9月8日起全面恢复。适用对象:内地及澳门来港的香港居民(包括永久和非永久居民),除6个中高风险地区外。

〖叁〗、“回港易”已于9月7日凌晨全面恢复,适用内地全境及中国澳门特区(疫情中高风险地区除外);“来港易”计划将于9月15日正式实施,非中国香港居民可通过指定口岸抵港并豁免14天强制隔离。“回港易”计划恢复详情恢复时间:9月7日凌晨起全面恢复。
〖肆〗、“来港易”计划将于9月15日正式推出,内地居民赴港可免隔离,但需满足核酸检测、风险地区限制及名额要求等条件。以下是具体信息:“回港易”全面恢复恢复背景:此前因内地及澳门疫情,“回港易”适用范围收紧,仅广东省香港居民可通过该计划返港。
〖伍〗、月15日起,内地留学生可通过“来港易”计划免隔离赴港,但需满足一定条件。“来港易”计划介绍香港特区行政长官林郑月娥宣布,将于9月15日正式推出“来港易”计划,允许内地及澳门的非香港居民免隔离赴港。这一计划与之前针对香港居民的“回港易”政策类似,旨在便利非香港居民的往来。
1月16日起,中国香港禁止150个国家/地区航班过境
自1月16日起,中国香港暂停接待来自150个疫情高风险国家和地区的过境航班,措施有效期至2月15日,旨在遏制奥密克戎毒株传播。措施背景与目的中国香港此前已实施隔离、封锁和大规模检测等措施,但奥密克戎变种毒株仍在社区蔓延。
香港为阻止奥密克戎传播,在1个月内禁止150多个国家和地区的乘客过境,导致国泰航空等依赖过境旅客的航空公司受到重大影响,国泰航空近来旅客运力仅为疫情前的2%。
有效期香港护照有效期分两种情况:16岁及以上申请人签发10年有效护照,16岁以下儿童签发5年有效护照,均自签发日起计算。免签待遇截至2025年12月29日,香港特区护照持有者可免签或落地签进入174个国家和地区。自2025年1月15日起,新增沙特阿拉伯特定口岸落地签政策,进一步扩大出行便利性。
中国香港已暂停来自澳洲等8个国家的客运航班,禁令从本周六(1月8日)开始,持续至少到1月21日,为期两周。涉及国家:此次禁令涉及的国家包括澳大利亚、英国、加拿大、法国、印度、巴基斯坦、菲律宾和美国。禁令内容:禁止客运航班降落:来自这些国家的客运航班不得在中国香港降落。

香港是什么风险等级
灾难级火警这是香港火警分级中的比较高级别,但近来公开信息尚未披露其具体的定义和启动标准。
“香港风球”是香港天文台发布的热带气旋警告信号,俗称“风球”。它按风力从小到大分为5个等级,数字越大风险越高,含义分别如下:1号风球(戒备信号):当热带气旋在香港800公里范围内,可能影响本港时发布。此时需注意离岸海域强风,并关注最新天气报告。
黄色警示是最低级别的旅游警示,意味着某地区存在一定的威胁隐患,但风险尚在可控范围内。香港市民在此情况下应保持警觉,关注当地局势,并视情况决定是否前往该地区。红色警示表明某地区存在明显的威胁,可能对香港旅客的人身安全构成影响。
香港汇丰银行的存款风险等级整体较低,属于相对稳健的金融机构。作为香港三大发钞行之一,其业务受香港金管局严格监管,且母公司汇丰控股是全球系统重要性银行,资本充足率和流动性指标均符合世界标准。
根据2009年10月生效的香港外游警示制度,香港旅游警示分为黄色、红色、黑色三个级别,黄色为最低级别。
单日新增确诊7000例,初步阳性7000例,香港疫情破防带给内地的几点反思...
香港单日新增确诊约7000例,初步阳性约7000例,疫情形势严峻,濒临失控边缘,这给内地带来多方面反思:疫情防控措施方面“动态清零”必要性:内地人口密度大,医疗资源相对香港更匮乏。香港作为医疗水平极高的世界化大都市,在奥密克戎变异病毒面前都出现医疗资源挤兑,患者安置在医院外受寒。
内地疫情反扑,香港通关政策有变?
〖壹〗、现在这个政策只适用于内地的非中高风险地区,意味着如果内地出现疫情反扑,相关中高风险地区的人员来港可能无法享受该政策,会面临更严格的通关要求和检疫措施。港籍人士回港情况港籍回港朋友们更需要注意,近来除广东地区外,“回港易”计划都不适用。
〖贰〗、当前业务整体受限受香港疫情反扑影响,深圳市防疫政策收紧,导致中港运输直接受冲击。近来深圳90%以上的场所编码已停止使用,大量中港物流运输业务被迫暂停,进出口业务整体受到严重影响。
〖叁〗、原因:香港及深圳均开始出现疫情,但决定冒险回深圳。隔离政策:跨区隔离没有人文关怀政策,酒店隔离7天+居家7天。过程与感受:幸运地在凌晨安排到南山隔离,经过21天隔离后,社康上门核酸,最终获得绿码,隔离结束。
〖肆〗、但是,很明显,香港最近的疫情遭到了反扑,一方面,这主要是由于菲律宾女佣的返回,另一方面,这与哈萨克斯坦有关,政府也是心有余,而力不足,慢慢来吧,磨刀不误砍材工。
〖伍〗、政策影响:对留学生的影响:这一政策对广大留学生来说无疑是条喜讯,尤其是那些去年疫情期间选取回国,以及原本应该在去年就来美国的新生,他们现在有机会直接返回美国,体验美国校园氛围。对签证申请的影响:对于已经持有有效签证的留学生来说,现在可以开始查看8月份的回美机票。
〖陆〗、部分国家(如美国、英国、法国、意大利)在2022年4月后病例数骤降,大流行可能于2022年内结束;而韩国、越南等国家疫情持续至2023年。这种差异主要与疫苗接种率、防控政策、人口免疫水平等因素相关。若2023年部分国家放松防控,或出现免疫逃逸变异株,可能导致局部疫情反扑,并通过世界传播影响其他地区。








