警惕!12省份有新增境外输入病例
月19日0—24时,广东、上海、北京等12个省份有新增境外输入确诊病例,共39例。 具体信息如下:新增境外输入确诊病例总体情况据国家卫健委通报,3月19日0—24时,31个省(自治区、直辖市)和新疆生产建设兵团报告新增确诊病例39例,且均为境外输入确诊病例。截至3月19日24时,累计报告境外输入确诊病例228例。

重庆新增的12例境外输入病例是有可能传染给其他人的。以下是对此问题的详细解境外输入病例的传染性 境外输入病例是指从国外返回中国的人员中检测出的新冠病毒病例。

月26日0-24时,广东新增12例境外输入确诊病例,具体分布为广州9例、深圳1例、湛江1例、珠海1例,轨迹及详情如下:广州(9例)病例1(朱某)30岁,中国河南籍,法国生活工作。轨迹:3月23日乘CZ348航班(62A)从巴黎抵穗,入境时发热、咳嗽,送医后确诊。
境外输入病例是潜在的传染源,若未采取适当防护措施,可能会将病毒传播给他人。因此,我们需保持警惕,做好个人防护措施,例如佩戴口罩、频繁洗手、避免人群聚集等,以降低病毒传播风险。以重庆为例,新增的12例境外输入病例需要我们密切关注。
月2日陕西咸阳新增境外输入关联本土病例段某某活动轨迹如下:基本信息:段某某,女,36岁,为境外归国集中隔离期满确诊病例刘某某之妻,是密切接触者,已完成疫苗接种。居住情况:11月28日19时25分,刘某某抵达家中,两人共同居住在中铁二十局基地小区。

全国疫情重点地区名单
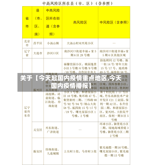
〖壹〗、浦东新区祝桥镇被列为中风险地区上海市卫生健康委主任邬惊雷表示,该病例并未接触冷冻食品,跟进博会并无关联。经上海市疫情防控指挥部研究决定,将浦东新区祝桥镇列为中风险地区,上海市其他区域的风险等级不变,要求中风险区域的相关人员原则上不能离沪,确需离沪的需持7天内核酸检测阴性的证明。
〖贰〗、湖北省作为重点疫区:作为疫情的发源地,湖北省尤其是武汉市在疫情期间面临着极大的挑战。随着疫情的扩散,湖北省其他地区也受到了严重影响,因此整个省份被视为重点疫区。 广东、黑龙江等省份的疫情情况:广东等地由于人口流动大、密度高,疫情传播速度快,一度成为重要的防控区域。
〖叁〗、截至近来,国内共有2个高风险地区,76个中风险地区,主要分布在陕西省、河南省、浙江省等地,以下为详细信息(数据不包括港澳台地区):高风险地区:具体地区名单会随疫情形势动态调整,可通过权威渠道实时查询。
〖肆〗、河西区(1个):天塔街清海湾大众浴池。滨海新区(1个):天津临港经济区东方星城。山东省 青岛市(2个):莱西市第七中学(龙口东路25号),龙口东路18号安居小区。威海市(2个):威海经济技术开发区华夏路51号鼎信大厦,威海火炬高技术产业开发区古寨东路145号渊源澡塘。
〖伍〗、全国中高风险地区名单可通过以下方式实时查询:国务院官方微信小程序:查询方式:直接点击进入该小程序,即可获取最新的全国风险等级信息。信息来源:数据来源于各地政府和卫健委的官方发布,确保信息的权威性和准确性。
重点疫区有哪些?
〖壹〗、答案:重点疫区主要包括湖北、广东、黑龙江等省份。详细解释: 重点疫区的定义与划分:重点疫区指的是新型冠状病毒疫情较为严重的地区,通常以某一省份为主要疫源地。具体的划分是基于疫情的感染人数、传播范围、医疗资源等多方面的因素综合考量得出的。
〖贰〗、总之,湖南有血吸虫的疫区主要集中在环洞庭湖区域,其中岳阳县是重点疫区之一。通过采取综合防治措施,可以有效控制血吸虫病的流行,保护人民群众的身体健康。
〖叁〗、传统的重点疫区广东、广西、贵州、重庆、山东、云南和海南,近年发病率都有较大幅度的下降。而传统的低发区,如东北三省的黑龙江、吉林和辽宁,西部的新疆、西藏、青海,最近3年或3年以上一直连续保持发病率为0,已有条件在中国第一批摘掉狂犬病疫区的帽子。
〖肆〗、国务院已将河北、山西、江西、山东、湖北、湖南、广东、广西、重庆、四川、贵州和云南列为重点疫区,以加强防控力度。
近来全国疫情重点地区有哪些
波及范围新一轮疫情共波及17个省份的43个城市,具体省份包括:江苏、湖南、北京、四川、辽宁、云南、安徽、广东、福建、重庆、河南、湖北、宁夏、海南、山东、上海、内蒙古自治区。首次发现感染者的城市:河南开封、湖北鄂州、湖北咸宁。
在中国,疫情呈现北扩西进的态势,湖南省面临的传播风险和防控压力尤为突出;在欧洲,法国南部沿海地区的人工松林是当前受灾害影响较为严重的区域。
河北省石家庄市藁城区藁城区曾是河北省疫情的核心区域,在疫情防控过程中,当地采取了严格的管控措施,包括全域封闭管理、大规模核酸检测、人员流动限制等。经过一段时间的努力,疫情得到有效控制,但根据风险评估,近来仍被列为中风险地区,需持续落实常态化防控措施,防止疫情反弹。
本土疫情分布:内蒙古新增确诊和无症状感染者数量均居首位,需重点关注其防控措施及传播链溯源;北京、上海等城市仍有零星病例,可能与社区传播或聚集性活动相关。无症状感染者占比高:本土无症状感染者(61例)占新增感染者总数的70.9%,表明病毒隐匿传播风险仍存,需加强常态化核酸检测和早期筛查。
全国现存中风险地区分布黑龙江省(8个)哈尔滨市:道里区、道外区、南岗区、呼兰区、阿城区、木兰县。哈尔滨自4月9日以来发生聚集性疫情,截至4月29日24时,现存确诊病例63例、无症状感染者17例,防控形势仍需高度关注。牡丹江市:绥芬河市(口岸输入病例重点地区)、西安区。








