关于【无锡疫情管控地区查询,无锡关于疫情管控通告最新】

无锡市疫情电话12345

〖壹〗、无锡疫情投诉电话打便民服务热线0510-12345最有效。

关于【无锡疫情管控地区查询,无锡关于疫情管控通告最新】-第1张图片

〖贰〗、梁溪区防疫中心电话是:83158737。锡山区防疫中心电话是:88201208。惠山区防疫中心电话是:83891170。滨湖区防疫中心电话是:81178780。新吴区防疫中心电话是:81891397。经开区防疫中心电话是:80580080。宜兴市防疫中心电话是:87980420。江阴市防疫中心电话是:86861208。

关于【无锡疫情管控地区查询,无锡关于疫情管控通告最新】-第2张图片

〖叁〗、无锡火车站疫情防控询问电话无锡站询问电话:0510-84034627无锡市便民服务热线:0510-12345抵锡后所在社区联系电话:点击查看入锡后的管控要求:高风险地区:7天居家隔离高风险区或者涉疫所在县、区、旗:5天健康监测,抵达我市之日起的第5天各进行1次核酸检测。期间不得进入公共场所。

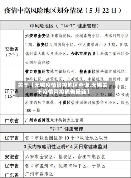
无锡惠山区封控区管控区名单汇总(更新中)

无锡惠山区封控区管控区名单汇总管控区:玉祁街道全域被划定为管控区域。近来信息中未提及惠山区有封控区。无锡封控区和管控区的区别管控措施差异管控区:实行“人不出区,严禁聚集”等防控措施。

近来,江苏省无锡市全部为低风险区。但锡山区云林街道长泰世界社区(南A区)、美林湖花园社区、春满园社区、惠山区钱桥街道顺客村江巷、万达公寓、华帝世界大厦、新安新村、西贝新村、滨湖区蠡湖街道东古巷家园、滨湖区雪浪街道长光社区袁家湾、江苏信息职业技术学院为封闭管控区域。

无锡惠山区是低风险区。高风险地区:如果在最后一例确诊病例后14天内,该地区没有新增本地确诊病例,则可以解除封锁。在高危地区,要采取极其严格的措施应对疫情。果断采取停工、停业、停课等管控措施。必要时可采取区域封锁,限制人员进出。

2022春节期间涉疫地区人员能来无锡吗?

022年春节期间,国内涉疫地区人员建议暂缓来锡返锡,待所在地区风险等级降至低风险后方可来锡返锡。具体说明如下:涉疫地区人员来锡限制根据《关于进一步加强我市春节来锡返锡人员健康管理的通告(第59号)》,国内涉疫地区人员原则上暂缓来锡返锡,需等待所在地区风险等级调整为低风险后,方可安排名程。

022年过年期间,徐州回无锡一般不需要做核酸,但外省(不含涉疫地区)来锡返锡人员需持健康码绿码和48小时内核酸检测阴性证明,并在抵锡后1两小时内就近再次进行核酸检测。

严把企业招工用人关口用工企业要按照“谁用工,谁负责”原则落实疫情防控主体责任,针对春节期间企业“用工荒”、“用工难”的实际情况,严把用人关,严格审核新招聘员工行程和健康状况,查验健康码、行程码、疫苗接种和核酸检测报告,严格执行无锡市疫情防控各项要求。

022年春季开学回无锡是否需要做核酸,需根据具体情况判断,有中高风险地区旅居史或与确诊病例轨迹交叉的师生员工需配合隔离管控措施,高校可要求师生持48小时内核酸检测阴性证明返校,其他人员需做好开学前14天体温监测并遵守实时防疫要求。

022年春节期间从无锡前往外地,若目的地为外省且无锡全域为低风险地区,原则上无需在无锡进行核酸检测,但需根据目的地省市的具体防疫要求确定。具体说明如下:无锡本地政策:根据无锡发布官微2021年12月27日发布的元旦春节期间出行政策,无锡全域为低风险地区时,市民前往外省无需在无锡进行核酸检测。

疫情期间无锡新吴区停课了吗?

疫情期间无锡新吴区部分区域停课,具体为鸿山街道辖区内所有中小学、幼儿园暂停线下教学,其他区域未提及停课安排。以下是详细说明:停课范围:根据《新吴区疫情防控工作通告(第22号)》,仅鸿山街道辖区内所有中小学、幼儿园暂停线下教学,未涉及新吴区其他街道或区域。这意味着新吴区并非全区停课,而是局部实施停课措施。

停课了。自1月23日以来,经开区教育系统“放假不放手”“停课不停学”,抢抓开学前疫情防控最佳“窗口期”,紧扣“细摸排、知情况、早报告、重防控”的工作要求,全力在“防”上下功夫,上下联动,严防严控,奋力战“疫”。

无锡市吴昕区属于常态化防控区。高风险地区:如果在最后一例确诊病例后14天内,该地区没有新增本地确诊病例,则可以解除封锁。在高危地区,要采取极其严格的措施应对疫情。果断采取停工、停业、停课等管控措施。必要时可采取区域封锁,限制人员进出。

无锡部分学校学生停课了。当前,疫情形势严峻复杂,为坚决有效阻断新冠肺炎疫情传播,织密织牢疫情防控网,保障市民生命安全身体健康。

月16日,梁溪区疾控中心根据采样抽检,确诊发生在无锡市南长街小学的病例为诺如病毒感染性腹泻,根据疾控中心建议,学校五『1』班当天上午停课。鉴于诺如病毒的高传染性,根据梁溪区疾控专家建议,经梁溪区教育局批准,无锡市南长街小学2月20日曾停课一天。

021年无锡停课8次了。通过查询相关公开信息资料显示,2021年无锡由于疫情、天气、台风等各种原因,全区停课总共8次。停课指的是因为某种原因使一个或多个学生停止上课。

无锡市疫情防控第175号通告

无锡市疫情防控第175号通告11月24日,我市锡山区报告2例核酸检测阳性人员,均从集中隔离点发现,近来已全部转运至市定点医院隔离治疗。涉及病例居所、工作场所、经停的重点区域已迅速落实管控措施。

松岗街道红星社区湾头村68号部分,69号部分,75部分,78号网格的围合区除封控区,具体以实际围合为准燕罗街道燕川社区燕罗公路176号荣兴公寓周边编号。

为切实做好当前疫情防控工作,根据国务院联防联控机制有关规定,结合疫情流调溯源情况,区委统筹疫情防控和经济运行工作领导小组决定,公布封控区、管控区、重点区域。

东安县关于调整风险区域的通告根据当前东安县新冠肺炎疫情防控需要,按照《新型冠状病毒肺炎防控方案》和《关于进一步优化新冠肺炎疫情防控措施科学精准做好防控工作的通知》相关规定,经综合研判,自2022年11月24日起,调整辖区内疫情高风险区如下:东安县白牙市镇舜皇大道6号。

白牙市镇青土坪路8号汤氏竹业有限公司。舜皇大道175号。高风险区实行“区域封闭、足不出户、服务上门”管控措施。请广大群众提高风险防范意识,履行个人防疫责任,自觉遵守疫情防控相关法律法规,服从村疫情防控管理,支持和配合全县疫情防控工作。

相关推荐

  • 上海还算疫情地区吗现在(上海现在是疫情重灾区吗)

    上海还算疫情地区吗现在(上海现在是疫情重灾区吗)

    上海现在可以正常出入吗市域交通:6月1日起,上海市内地面公交、轨道交通全网恢复基本运行,对江轮渡(含三岛客运)有序恢复运行。终止施行机动车电子通行证制度,巡游出租车、网约车恢复正常运行。除中高风险地区和封控区、管控区外,私家车和单位用车正常出行。对驾驶机动车出入市域道口的,继续执行核酸阴性证明查验等措施。近来上海可以正常出入。具体情况如下:社区防控与服务保...

  • 会不会长期存在疫情地区/疫情是否长期存在

    会不会长期存在疫情地区/疫情是否长期存在

    新冠病毒有可能长期存在,这事是真的吗?〖壹〗、美国国立卫生研究院研究人员在《Nature》发表的研究显示,新冠病毒可在全身组织包括大脑中传播、复制并长期存在,最长可达症状出现后230天(约7个多月)。〖贰〗、新冠病毒一般不会长期存在于康复者体内,多数情况下人体免疫系统能有效清除病毒,特殊情况的长期新冠表现是机体感染后的复杂反应,而非病毒长期留存。具体如下:...

  • 近来【繁昌疫情风险地区名单繁昌疫情最新消息分布图】

    近来【繁昌疫情风险地区名单繁昌疫情最新消息分布图】

    芜湖什么时候摘星啊022年4月13日早上摘星。自2022年4月12日24时起,繁昌区新城华府小区1号楼解除中风险地区,下调为低风险地区,芜湖全域低风险!4月13日早上,芜湖成功摘星。星号有两种方式消失:一是14天后自行消失。该时限以用户本人的时间为计量单位,与风险地区无关。如果14天后星号依然存在,可以致电通讯服务商进行调整。中餐下午:带领游客亲临森林公...

  • 重庆疫情防控低风险地区/重庆低风险区域有哪些

    重庆疫情防控低风险地区/重庆低风险区域有哪些

    重庆市沙坪坝区大学城中路37号。是高风险还是低风险〖壹〗、低风险地区。截止至2022年12月10日,通过查询重庆市疫情防控要求了解到,重庆市沙坪坝区大学城中路属于疫情低风险地区,该地区任何人都需要做好安全防护,安全出行。重庆,简称“渝”,别称山城,雾都,是中华人民共和国省级行政区、直辖市、国家中心城市、超大城市,国务院批复确定的中国重要的中心城市之一。〖贰...

  • 近来【子洲疫情中高风险地区子洲区号是多少】

    近来【子洲疫情中高风险地区子洲区号是多少】

    子长疫情防控电话〖壹〗、子长疫情防控电话是:0911-7118773子长市位于黄土高原中部、革命圣地延安北部,北依横山,东接子洲、清涧,南连延川、延安,西邻安塞、靖边,是中央红军万里长征的落脚点、抗日民族统一战线策略的发祥地和中央红军抗日东征的出发地,土地革命后期为中共中央和中华苏维埃政府所在地。〖贰〗、截止到2022年12月8日有。根据防控中心资料查询...

  • 最近【江苏浙江疫情频发地区,江浙地区疫情最新情况】

    最近【江苏浙江疫情频发地区,江浙地区疫情最新情况】

    新型肺炎排名截至近来,全国新型肺炎疫情按病例数分布的排名情况如下:病例数超过千例的地区(疫情重灾区):湖北作为疫情首发地,病例数远超其他地区,是本次疫情的核心区域。广东、浙江、河南三省病例数紧随其后,均超过千例。这些地区人口密集、流动性强,或与湖北存在密切的人员往来,导致疫情传播范围较广。截至7月17日24时,全国新型冠状病毒肺炎疫情情况如下:新增确诊病例...

  • 【亳州是疫情敏感地区吗,亳州是疫情低风险区吗】

    【亳州是疫情敏感地区吗,亳州是疫情低风险区吗】

    现在回亳州老家能过去吗可以。毫州市属于安徽省,位于安徽西北部,是安徽省的地级市。根据疫情公告显示,截止2022年9月3日毫州属于低风险地区,从外地前往毫州只需持有48小时核酸报告检测即可进入,不需要隔离。你是湖州安吉人想要回老家是可以回去的,首先要有绿色健康码身份证信息,正确体温正常。就可以了。这位王先生每逢节假日,就会驾驶自己的私人飞机,带着女儿从合肥返...

  • 关于【密山地区有冠状病疫情,密山有没有疫情】

    关于【密山地区有冠状病疫情,密山有没有疫情】

    临沂景区恢复开放时间-优惠政策汇总〖壹〗、特定时间段免费政策2025年6月21日至7月13日:沂蒙山云蒙景区面向全国游客免费开放。在此期间,无论游客来自何地,均可无需购买门票进入景区游览。即日起至2025年12月31日(国家法定节假日除外):沂蒙山云蒙景区特别面向济南市民推出免门票游览特殊优惠政策。〖贰〗、限时活动:在2025年11月20日-12月31...

  • 近来【疫情闭关的国家地区国内疫情关闭】

    近来【疫情闭关的国家地区国内疫情关闭】

    美国对新冠疫情放任自流,对地球上所有人构成致命威胁结论:美国对新冠疫情的放任政策不仅导致其国内大规模死亡,更通过输入性病例、经济施压和政治动荡对全球构成复合型威胁。世界正面临关键抉择:是构建以健康为导向的世界合作体系,还是容忍美国将疫情政治化、长期化。这一选取将决定未来全球公共卫生安全、地缘政治格局和经济发展方向。美国未能有效控制住疫情,是多重复杂因素交织...

  • 关于【无锡疫情管控地区查询,无锡关于疫情管控通告最新】

    关于【无锡疫情管控地区查询,无锡关于疫情管控通告最新】

    无锡市疫情电话12345〖壹〗、无锡疫情投诉电话打便民服务热线0510-12345最有效。〖贰〗、梁溪区防疫中心电话是:83158737。锡山区防疫中心电话是:88201208。惠山区防疫中心电话是:83891170。滨湖区防疫中心电话是:81178780。新吴区防疫中心电话是:81891397。经开区防疫中心电话是:80580080。宜兴市防疫中心电话是...

返回顶部