广东7月疫情风险地区(广东省7月疫情)

南京疫情外溢5省10市:这个暑期,旅游难行

南京疫情已外溢至5省10余个地市,暑期旅游市场因防疫管控面临严重冲击。以下是具体分析:南京疫情外溢情况外溢范围:据中国新闻网报道,南京疫情在一周多时间内蔓延至江苏、安徽、广东、四川、辽宁5省超过10个地市。新增病例:7月27日0至24时,江苏新增48例,四川新增3例,辽宁新增2例,此前安徽、广东已出现由南京输入的本土确诊病例。

广东7月疫情风险地区(广东省7月疫情)-第1张图片

疫情已外溢多省,传播范围扩大:截至7月23日24时,江苏南京疫情已外溢到江苏省宿迁市、广东省中山市、安徽省马鞍山市、辽宁省沈阳市、四川省绵阳市5省5地,感染者已增至58人。

广东7月疫情风险地区(广东省7月疫情)-第2张图片

月28日主要新闻概览如下:国内疫情动态南京疫情已外溢至5省9市,禄口机场因保洁外包且境外境内航班保洁人员混用导致“失守”,引发全国126例感染。专家表示疫情规模尚难预测。江苏南京26日新增本土确诊31例,本轮疫情毒株为德尔塔毒株。

南京的疫情之所以会如此严重,完全是因为机场的疫情控制工作并没有做到位,所以才会导致其他5个省的疫情出现。

截至7月30日24时,南京禄口机场疫情已波及5省9地,感染者总计125例,其中南京本土感染者112例,外溢病例均与机场高度相关。

64+368!北京一地降为低风险,武汉检出4份霍乱弧菌阳性,一地新增73例紧急...

〖壹〗、+368表示7月14日0-24时全国新增本土确诊病例64例,新增本土无症状感染者368例。北京一地降为低风险地区。武汉检出4份霍乱弧菌阳性样本,但未引发人的感染。广西北海新增73例本土无症状感染者,并对风险人员第一时间赋红黄码。

〖贰〗、武汉市洪山区发现4个甲鱼样本霍乱弧菌检测结果为阳性。 感染霍乱弧菌后的治疗分为三个步骤:首先,通过药物治疗消灭病原体;其次,补充电解质和营养,以恢复患者体力;最后,对患者实行隔离治疗,防止疾病传播。 治疗第一步是使用药物直接对抗霍乱弧菌,以抑制其生长并最终消灭。

〖叁〗、引言:四份霍乱孤菌阳性的甲鱼是在白沙洲市场的水产品中被检验出来的,消息一出,该区的疾病预防控制中心紧急的开展了防控工作,经过对接触人员的检查和场所的检测,结果表明本次事件并没有对人造成感染,同时与武汉大学学生的病例没有关联。

7月1号江西回广东要核酸检测吗?

〖壹〗、近来不需要核酸检测。整个广东省都是低风险地区,出行不需要核酸检测,只需要绿码即可。据广东省新冠肺炎防控指挥办疫情防控组7月2日消息,根据近来全省本土新冠肺炎疫情防控形势,自7月3日零时起,广东省对出省核酸阴性证明等疫情防控措施进行调整:广州市和佛山市取消“持48小时核酸阴性证明出省”管控措施。

〖贰〗、具体看你在哪个地区,广东省内自驾车,不需要提供核酸检测。

〖叁〗、对近14天有高风险地区旅居史的来(返)莞人员实施“集中隔离14天” ,在第14天开展核酸检测,其中第14天双采双检。

〖肆〗、近来从外地前往广州,是否需要隔离和核酸检测,主要看你所在的地区,如果是低风险地区,不需要隔离,也不需要核酸检测,中高风险地区当然是需要的。

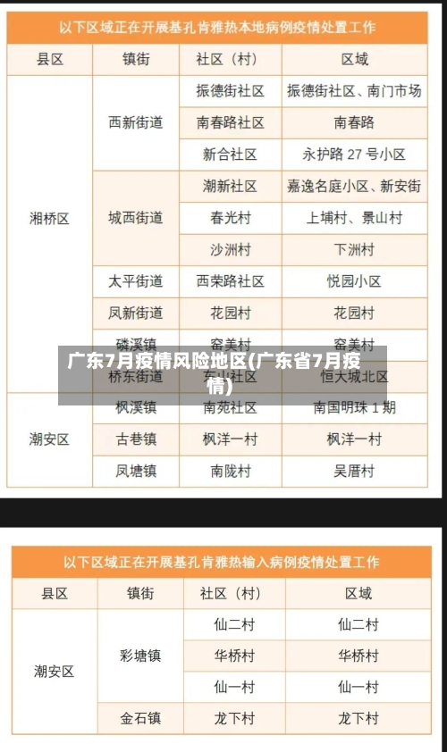
肯孔基亚热疫情分布

截至2025年7月26日,基孔肯雅热疫情分布情况如下:广东省内:佛山市:累计病例破四千,五区均有报告。顺德区是疫情核心区域,7月25日新增273例,主要分布在乐从镇、北滘镇、陈村镇,累计超3600例;南海区、禅城区、三水区、高明区也有轻症病例。

广东省的基孔肯雅热主要通过境外输入病例引发,并由本地蚊虫传播扩散。 病毒起源与传播背景基孔肯雅病毒最早于1952年在非洲坦桑尼亚被发现,主要通过白纹伊蚊或埃及伊蚊叮咬传播。这种病毒在热带、亚热带地区扩散能力极强,曾引发东南亚、印度等地的大规模流行。

广东的基孔肯雅热疫情近来处于低风险状态,做好防蚊即可正常生活;广东购买衣服全年可行,推荐按季节选取透气或保暖材质。基孔肯雅热现状与防护: 用户提到的“肯孔基亚热”应为基孔肯雅热,这是通过伊蚊传播的病毒性疾病。

在广东地区购买衣服是安全的。关于基孔肯雅热:“广东肯孔基亚热”可能是指“基孔肯雅热”,这是一种由蚊子(主要是伊蚊)传播的病毒性疾病。该疾病主要表现为发热、皮疹、关节疼痛等症状,但并不会通过衣物传播。

基肯孔雅热疫情分布

截至2025年10月官方通报,基孔肯雅热在广东省内呈现多点扩散态势,佛山、广州、深圳及潮州等地持续出现新增病例。

截至2025年的公开信息,基孔肯雅热主要波及以下国内外城市及地区: 国内情况 佛山、广州:2025年8月报告本地疫情,出现聚集性病例。 河南:被列为流行风险Ⅱ类地区,存在本土疫情发生可能。 历史疫情:国内曾在广东、云南等地出现本地传播,但近年主要风险集中于上述区域。

具体分布如下:美洲:在美洲地区,基孔肯雅热疫情时有发生。由于该地区的热带和亚热带气候,以及人口流动和世界贸易等因素,疫情的传播风险较高。亚洲:亚洲地区也是基孔肯雅热疫情的重要流行区域。特别是在中国的广东、云南、海南省等南部地区,由于气候适宜和蚊虫滋生,疫情时有发生。

基肯孔雅热(又称基孔肯雅热)的分布范围相当广泛,已涉及全球多个国家和地区。亚洲地区 孟加拉国与印度:这两个国家是基孔肯雅热病毒传播的重要区域,病毒在这些地区广泛存在,并可能对当地居民的健康构成威胁。

同时,北京市历年蚊虫监测中均未检测到基孔肯雅热病毒,因此本地传播风险可控。 输入病例与本地传播的地域差异 近来国内基孔肯雅热本土病例主要集中在南方部分省份(如广东、云南等)。这类地区因气候潮湿、埃及伊蚊分布较广,更易出现输入病例引发的本地传播链。

相关推荐

  • 近来【犍为疫情风险地区图犍为疫情风险地区图最新】

    近来【犍为疫情风险地区图犍为疫情风险地区图最新】

    全国高风险地区清零了吗?〖壹〗、全国高风险地区已清零,中风险地区仍有4个区域,分别为河北省石家庄市藁城区、黑龙江省绥化市望奎县、上海市浦东新区高东镇新高苑一期小区、吉林省通化市东昌区。河北省石家庄市藁城区藁城区曾是河北省疫情的核心区域,在疫情防控过程中,当地采取了严格的管控措施,包括全域封闭管理、大规模核酸检测、人员流动限制等。〖贰〗、月18日,央视新闻发...

  • 返肥疫情地区查询/返肥疫情地区查询最新

    返肥疫情地区查询/返肥疫情地区查询最新

    关于加强装修维修等行业疫情防控的通告合肥市发布加强装修维修等行业疫情防控通告,针对流动性从业人员隐匿传播风险采取严格管控措施,并公布典型妨害防疫案例以警示公众。装修维修行业暂停施工与全面排查暂停施工5天:全市所有装修维修场所(含家庭、单位装修)暂停施工,全面排查从业人员疫情风险。当前国内外疫情形势仍然严峻复杂,我县“外防输入”任务十分艰巨,为巩固当前疫情防...

  • 那些是疫情高风险地区吗(那些是疫情高风险地区吗现在)

    那些是疫情高风险地区吗(那些是疫情高风险地区吗现在)

    高风险地区什么意思高风险地区划分标准:以病例和无症状感染者的居住地为主,以及其活动频繁且传播风险较高的工作地、活动地等区域。原则上以居住小区(村)为单位划定,范围可根据流调研判结果调整。管理措施:实行“足不出户、上门服务”封控措施,开展高频次核酸检测。高风险地区是指新冠病毒或其他传染病感染风险较高的地区。以下是关于高风险地区的详细解释:定义与标识:高风险...

  • 关于【银川市属于疫情几类地区,银川市是疫情几类地区】

    关于【银川市属于疫情几类地区,银川市是疫情几类地区】

    宁夏属于低风险还是高风险宁夏银川属于低风险地区。以下是判断依据及风险等级划分标准的详细说明:判断依据:宁夏银川近期没有确诊病例,符合低风险地区的定义。风险等级划分标准:低风险:无确诊病例或连续14天无新增确诊病例。宁夏银川符合这一标准。宁夏可以出省疫情风险扩散期间非必要不出行。如确实有出行需要,做核酸检测,比较好自驾车,宁夏都属于低风险区,出省没问题,但是...

  • 沿海地区哪里无疫情比较多/没有疫情的海边城市

    沿海地区哪里无疫情比较多/没有疫情的海边城市

    在福建生活安全吗但总体而言,福建是一个适合生活和工作的安全地区。福建晚上出门整体是安全的,但安全程度会因具体城市、区域和活动类型而异。福建省作为沿海经济发达省份,整体治安管理水平较高,特别是在厦门、福州等主要城市的核心区域,夜间警力巡逻密集,监控摄像头覆盖广泛,市民夜间出行、就餐、娱乐都非常普遍。福建是一个山青水秀,适宜居住的地方,在福建生活注意以下几点,...

  • 最近【茫崖地区疫情防控政策,茫崖地区疫情防控政策查询】

    最近【茫崖地区疫情防控政策,茫崖地区疫情防控政策查询】

    青海塔尔寺不对外开放的内容简介青海塔尔寺不对外开放的情况主要有以下两种:因疫情防控需要暂停开放2020年10月21日起,塔尔寺景区根据疫情防控实际形势,采取了暂停开放的措施。这一决定是基于当时全国范围内疫情防控的总体要求,旨在减少人员聚集,降低疫情传播风险,保障游客和当地居民的健康安全。自然景观:塔尔寺整座寺依山叠砌、蜿蜒起伏、错落有致,与周围的自然环境融...

  • 关于【疫情风险地区的快递衣服,疫情区的快递衣服有传染性吗】

    关于【疫情风险地区的快递衣服,疫情区的快递衣服有传染性吗】

    我寄的顺丰快递是衣服和200元钱是违规吗?会被扣押吗?快递衣服时,我顺便寄了200元现金。顺丰快递规定不能邮寄现金,这样做可能违规。虽然存在风险,如果巧妙地将钱藏于衣物中,不被快递员发现,或许可以避免被扣押。你寄的衣服是用顺丰快递,里面还有200块钱。快递是不能寄钱的,寄钱是违规的,但是只要你将200块钱在衣服里面藏好不让快递人发现就没事了。飞机运货的...

  • 【酒嘉地区疫情管控,酒嘉地区疫情管控措施最新】

    【酒嘉地区疫情管控,酒嘉地区疫情管控措施最新】

    出入嘉峪关最新规定嘉峪关市最新防疫政策防控须知所有来(返)嘉人员须提前3天主动向目的地社区(村)、单位、酒店报备,来嘉时须持48小时内核酸阴性证明。出入嘉峪关最新规定近7天内有高风险区旅居史人员,采取7天集中隔离医学观察措施。近7天内有中风险区旅居史人员,采取7天居家医学观察措施。近7天内有低风险区旅居史人员,要求3天内完成2次核酸检测。预防疫情,每个人...

  • 近来【合肥地区的疫情情况如何合肥那边疫情严重吗】

    近来【合肥地区的疫情情况如何合肥那边疫情严重吗】

    均为阴性!合肥全市假期后首轮核酸检测情况通报〖壹〗、截至9月15日8:00,合肥全市假期后首轮核酸检测共采集8532578人,检测结果均为阴性。具体情况如下:采样人数及区域分布本轮核酸检测采样人数较上一轮增加94万人,各区域具体增量如下:县域:肥东县增加5万人,肥西县增加2万人,长丰县增加1万人,庐江县增加4万人,巢湖市(含安巢经开区)增加0.2万人。〖...

  • 广东7月疫情风险地区(广东省7月疫情)

    广东7月疫情风险地区(广东省7月疫情)

    南京疫情外溢5省10市:这个暑期,旅游难行南京疫情已外溢至5省10余个地市,暑期旅游市场因防疫管控面临严重冲击。以下是具体分析:南京疫情外溢情况外溢范围:据中国新闻网报道,南京疫情在一周多时间内蔓延至江苏、安徽、广东、四川、辽宁5省超过10个地市。新增病例:7月27日0至24时,江苏新增48例,四川新增3例,辽宁新增2例,此前安徽、广东已出现由南京输入的本...

返回顶部