-
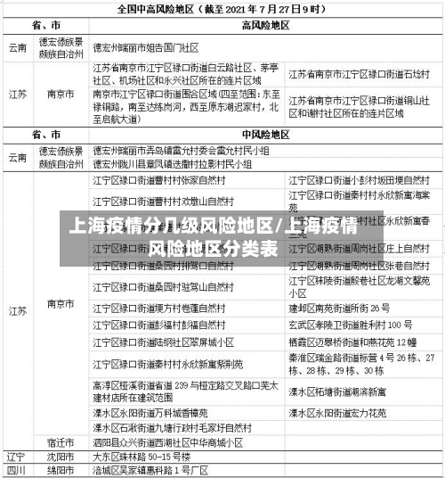
上海疫情分几级风险地区/上海疫情风险地区分类表
上海各区疫情风险等级分别是?〖壹〗、上海普陀区部分区域属于中风险地区,具体为石泉街道宁强路33号石泉社区文化活动中心,其他区域风险等级不变。详细说明如下:风险地区判定依据根据国务院联防联控机制要求及上海市新冠肺炎疫情防控工作领导小组办公...
上海各区疫情风险等级分别是?〖壹〗、上海普陀区部分区域属于中风险地区,具体为石泉街道宁强路33号石泉社区文化活动中心,其他区域风险等级不变。详细说明如下:风险地区判定依据根据国务院联防联控机制要求及上海市新冠肺炎疫情防控工作领导小组办公...