最近【五月以来国内疫情地区,5月国内疫情形势】

2021年五月邯郸到厦门飞机用做核酸证明吗?

现在是五月份下旬,此时河北邯郸和厦门两地均是低风险区,均未出现本地疫情,因此两地之间的飞机不需要做核酸。现在国内是安徽和辽宁部分地区属于中风险区,疫情风险还未过,建议大家及时接种疫苗,做好疫情防控。

最近【五月以来国内疫情地区,5月国内疫情形势】-第1张图片

只要近一段时间 ,厦门不是中高风险控制地区 ,属于低风险地区 ,坐飞机回邯郸是不会被隔离的 。如果属于中高风险控制地区 ,就会被隔离的 。

总之,北京至厦门的航班不再需要提供核酸检测证明,这为旅客提供了便利,但也提醒大家要时刻关注目的地的防疫政策,确保旅行安全。

现在泉州和厦门都是低风险区,从泉州到厦门不需要提供48小时核酸检测证明,只要出示健康码绿码,然后买票刷身份证即可进站乘车。

坐火车普宁高铁到厦门北站不需要核酸检测证明。根据公开资料显示,截止至今日2022年12月30日为止,全国防疫政策为乘火车不再查验48小时核酸阴性证明和健康码,而于12月7日起,厦门坐火车高铁进站已不需要核酸证明。

2022上海疫情5月具体能解除结束吗

〖壹〗、022上海疫情5月具体能解除结束吗 上海此轮本土疫情有望在5月底能解除结束。因为进入5月以来,上海各大超市、餐饮品牌、街边小店纷纷按下复工复产“加速键”。但解封不解“防”,上海市复工场所近来都在加速落实“场所码”的张贴,以及“数字哨兵”的布设。

〖贰〗、022年5月16日起,上海分三阶段逐步恢复正常生产生活秩序,具体安排如下:三阶段总体规划上海结合疫情防控形势,明确下一步防控工作分为三个阶段推进,旨在逐步实现社会面动态清零并全面恢复常态化管理。

〖叁〗、下面,也将抓细抓实各项防疫工作,所以上海有望在5月底前后能结束此轮本土疫情。2022上海还有几天解封 上海此轮本土疫情预计还有20天左右的时间就能全面解封,而在这段时间内,会陆续迎来解封的好消息。上海疫情封控区和防控区只要达到这三个条件就能解封。

〖肆〗、022上海全面解封要多久上海此轮本土疫情预计全面解封时间为2022年5月1日前后,但具体是哪一天还需要看官方通知和安排。因为上海此次新冠肺炎疫情比武汉还要严重,从确诊病例以及当地居民反映就可以看得出。而此轮疫情不仅给居民带来不便,也对经济产生一定的影响。

〖伍〗、022年五一疫情不一定能彻底结束,但有望得到有效控制;从长期看,疫情可能不会彻底结束,而是与人类长期共存。 以下是具体分析:2022年五一期间疫情形势整体趋势:2022年五一期间疫情虽不一定彻底结束,但有望得到有效控制。

计划6月对华复航?美国要求4家中企报备航班计划,中国作出回应

〖壹〗、美国要求4家中企报备航班计划,中国明确表示反对,并强调将继续执行“五个一”政策以控制外来输入病例,6月未批准美联航和达美航空复航申请。美国要求中企报备航班计划 5月23日,美国运输部门要求中国的国航、东航、南航、海南航空及其子公司在5月27日前提交时刻表等航班详细信息。

〖贰〗、月26日:中国民航局开始实施“五个一”政策,以3月12日当周的航班计划作为执行的基准时间。5月初:美联航和达美向中国民航局提出复航申请。

〖叁〗、美国政府计划从6月16日起禁止中国航空公司的飞往及飞回美国的客运航班,近来该计划已正式通过行政令出台,但距离政策执行仍有调整可能,留学生需根据局势变化灵活应对。

〖肆〗、美国认为此政策限制了其“双边权利”,因此以暂停中国航空公司航班作为反制。深层动机:恢复经济利益与航空市场主导权中美航空市场原本繁荣,是美国航空公司的重要盈利点。特朗普政府出于恢复经济的考虑,急于推动美国航空公司复航。美联航和达美航空曾计划6月初恢复中美航线,但因“五个一”政策限制未能实现。

〖伍〗、中美航班数量或将增加,两国人员往来重启在望秦刚大使表态5月26日,中国驻美国大使秦刚在印第安纳州全球经济峰会上表示,中美之间的航班数量马上将增加。

〖陆〗、中国几家航空公司陆续公布了6月最新的世界航班计划,涉及多条美国航线,具体情况如下:“五个一”政策背景:自3月29日起,中国民航开始实施“五个一”政策,即1家航空公司在1个国家保留1条航线,1周至多1个航班。这一政策导致世界航班大幅调整,航空公司需在此框架下安排6月的航班计划。

相关推荐

  • 最近【贵阳疫情关联地区查询,贵阳疫情关联地区查询最新】

    最近【贵阳疫情关联地区查询,贵阳疫情关联地区查询最新】

    收藏!贵阳常态化疫情防控区县核酸采样点汇总乌当区乌当区的核酸采样点分布在多个街道和社区,包括但不限于新天街道、高新街道、东风镇等地。具体采样点位置及联系方式可通过以下图片查看:白云区白云区的核酸采样点同样分布在多个街道和社区,如大山洞街道、云城街道、泉湖街道等。贵阳市常态化疫情防控区县核酸采样点汇总如下:乌当区白云区观山湖区开阳县息烽县修文县...

  • 宁乡疫情管控地区/宁乡疫情区域

    宁乡疫情管控地区/宁乡疫情区域

    宁乡疫情等级常态化防控区。通过查询宁乡市新冠肺炎疫情防控指挥部显示:截止到2022年9月15日,长沙宁地区当前没有底,中,高风险区域,都是常态化防控区。疫情期间,请大家出行带好口罩,做好个人防护。宁乡市检出4例新冠病毒感染者】12月2日,宁乡市检出4例新冠病毒感染者。其中感染者1-3系外省返宁闭环转运隔离管控人员,感染者4系长沙市岳麓区重点涉疫人员,近来...

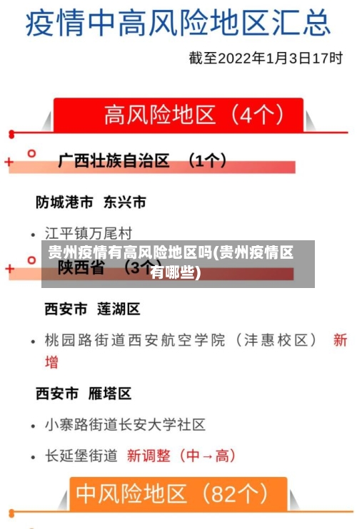
  • 贵州疫情有高风险地区吗(贵州疫情区有哪些)

    贵州疫情有高风险地区吗(贵州疫情区有哪些)

    现在在贵州黔南属于高风险地区吗〖壹〗、属于高风险地区。通过查询相关公开信息显示截止于10月14日贵州黔南疫情中高风险地区更新及贵州黔南最新风险等级如下:按照国家有关规定,高中风险地区及所在县(市、区、旗)人员严格限制出行。因特殊情况入(返)的,要提前主动向所在社区、村(居)委会或所在单位报备。〖贰〗、在中国的一些地区,人们可能会遇到高原反应的情况,这通常发...

  • 地区疫情风险降级通知最新(关于疫情风险等级调整的通告)

    地区疫情风险降级通知最新(关于疫情风险等级调整的通告)

    上海中风险地区什么时候变成低风险上海中风险地区情况:2022年3月1日,普陀区石泉街道宁强路33号石泉社区文化活动中心因新增1例本土确诊病例被列为中风险地区。其降级条件需从划定中风险之日起计算,若后续14天内该区域无新增本土病例,则自动下调为低风险。风险等级划分标准:高风险地区:14天内新增2起及以上本地聚集性疫情,或新增超过5例本地确诊病例。中风险地区降...

  • 关于【北京市未发现疫情的地区,北京市未发现疫情的地区有哪些】

    关于【北京市未发现疫情的地区,北京市未发现疫情的地区有哪些】

    北京市民坚持不去中高风险地区及有病例报告地区旅行或出差北京市民坚持不去中高风险地区及有病例报告地区旅行或出差,有助于减少疫情的输入和传播,维护社会的稳定和正常运转。例如,避免因疫情爆发导致学校停课、企业停工等情况的发生。保障公共资源合理利用:疫情防控需要投入大量的人力、物力和财力资源。北京疾控中心提醒清明节期间不去中高风险地区和有报告确诊病例的地区旅游、祭...

  • 【广州惠州地区疫情,广州惠州疫情严重吗】

    【广州惠州地区疫情,广州惠州疫情严重吗】

    广东疫情重点地区名单020年3月广东省新冠肺炎疫情风险等级重点地区名单如下:中风险地区:广州市越秀区;深圳市福田区;佛山市禅城区、南海区、顺德区、三水区;惠州市惠城区、惠阳区、惠东县、博罗县、大亚湾区;中山市主城区片区;肇庆市端州区;揭阳市普宁市。此次疫情新增本土确诊病例涉及广东的深圳、东莞、广州、江门、揭阳五市,其中江门新会区疫情较为突出,已报告6例确诊...

  • 莒县疫情地区分布图最新/莒县肺炎疫情

    莒县疫情地区分布图最新/莒县肺炎疫情

    4月1日日照通报莒县疫情防控最新情况(莒县防疫最新消息)〖壹〗、月1日日照通报莒县疫情防控最新情况如下:4月1日,市新闻办举行日照市莒县疫情防控新闻发布会,通报疫情防控最新工作情况。2022年4月1日0时至15时,莒县新增本土阳性感染者3例,均系上海市返回人员,3月29日搭乘货车返回莒县,点对点接回实行居家隔离,后按照最新防控要求,分别转运至集中隔离场所隔...

  • 最近【中国近来的疫情防控地区,中国近来疫情防控措施】

    最近【中国近来的疫情防控地区,中国近来疫情防控措施】

    全国哪里没疫情〖壹〗、西藏自治区是全国唯一没有报告确诊病例的省份。西藏能够避免疫情,除了得益于有效的防控措施,还与其独特的地理环境和气候条件密切相关。新冠疫情最初于2020年在湖北武汉爆发,西藏由于地处高原,气候条件对病毒传播不利,加之游客和外来人员较少,有效降低了病毒传入的风险。〖贰〗、山东东营是全国范围内鲜为人知的无疫情城市。该城市的独特之处在于...

  • 关于【郫都区是疫情风险地区吗,郫都区是否为疫情低风险区】

    关于【郫都区是疫情风险地区吗,郫都区是否为疫情低风险区】

    好消息!四川182个县(市、区)“低”了!四川182个县(市、区)疫情风险等级降低,均为低风险地区3月14日0-24时,四川省新型冠状病毒肺炎疫情持续向好,无新增确诊病例,新增治愈出院病例5例,无新增疑似病例和死亡病例。这一积极态势使得四川全省的疫情风险等级进一步降低。低风险地区扩大:截至3月14日0时,四川省现有无现症病例区(低风险县市、区)达到182...

  • 近来【7月16日临沂疫情地区临沂市7例】

    近来【7月16日临沂疫情地区临沂市7例】

    第三届宠物供应链大会官宣定档:7月16日河南漯河见〖壹〗、第三届宠物供应链大会定于2025年7月16-17日在河南漯河举办。以下是关于此次大会的详细介绍:往届回顾2023年7月,首届宠物供应链大会在山东泰安举办,主题为「看见的力量」。2024年7月,第二届宠物供应链大会在山东临沂召开,主题为「质造2024」。〖贰〗、025医药行业合规数智创新论坛将于2...

返回顶部