株洲疫情原因
〖壹〗、事件背景:近日,株洲市一中发生多名学生确诊新冠肺炎病例的情况,引发社会关注和热议。由于学校人数密集,学生抵抗力相对较弱,一旦出现病例,后果往往较为严重。原因调查:经调查,株洲市一中对疫情防控工作重视不够、落实不力。

〖贰〗、尚未明确:近来,株洲疫情的源头尚未得到官方明确公布。疫情的爆发往往涉及多种因素,包括但不限于病毒传播、人员流动、环境接触等。在疫情防控工作中,相关部门会进行流行病学调查,以追踪病毒的传播路径和源头,但这一过程需要时间和科学的分析。

〖叁〗、有网络传言株洲本轮疫情的源头是一名山东货车司机在株洲路上边走边抽烟,感染了在其后方行走未戴口罩的一名株洲一中学生,从而导致了疫情快速传播。
〖肆〗、株洲市一中作为教育机构,本应是学生安全的守护者,但在此次疫情中,由于学校对疫情防控工作的疏忽和轻视,导致多名学生被感染。据调查,学校在日常疫情防控中,没有将常态化疫情防控措施落到实处,而是敷衍了事,将疫情防控视为儿戏。这种不负责任的态度和行为,直接导致了疫情的爆发和扩散。
〖伍〗、人们防范意识不强。株洲位于湖南省,依照该省的疫情防控信息可知,该地区在2022年11月4日起,新冠疫情确诊人数越来越多,其原因是人们防范意识不强,截止2022年11月14日,该地区的疫情已经被及时控制住。
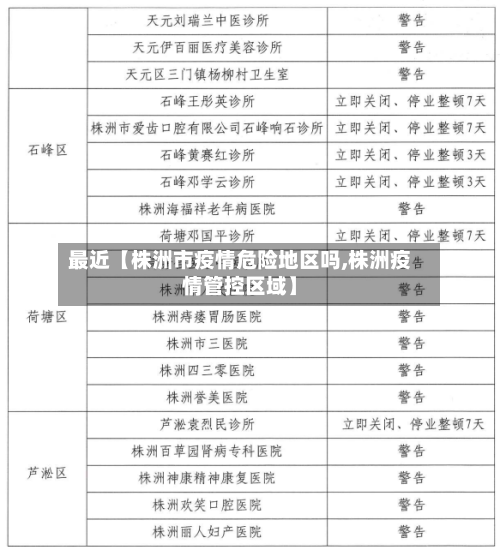
〖陆〗、四)石峰区(1个)铜塘湾街道霞湾新村湾塘组、新屋组、中湖组、槽门组、荷叶组、翁家组合围区域 以上措施自2022年11月18日0时起执行,后续将根据疫情防控形势变化适时调整。高风险区实行“足不出户、服务上门”管控措施,其余区域按照现行政策执行管控措施。

株洲是哪个省的城市有没疫情
城市规模与影响力:株洲虽然作为湖南省辖地级市,但在城市规模、人口数量以及经济总量等方面,可能尚未达到三线城市的标准,因此被划分为四线城市。需要注意的是,城市的划分标准并非一成不变,随着株洲经济的不断发展和城市建设的持续推进,其城市排名也有望得到提升。
人们防范意识不强。株洲位于湖南省,依照该省的疫情防控信息可知,该地区在2022年11月4日起,新冠疫情确诊人数越来越多,其原因是人们防范意识不强,截止2022年11月14日,该地区的疫情已经被及时控制住。
株洲是湖南省的城市。有疫情的。根据相关信息显示:截止2022年11月16日,湖南省株洲市有44个高风险区,1个低风险区。
株洲现在应该属于三线城市。株洲市,湖南省辖地级市,位于湖南省东部偏北,湘江下游。
疫情一直是许多人关注的焦点。近日,湖南省株洲市也出现了新的疫情。根据最新的报道,株洲市已经确定了多个中高风险区域。
不严重。根据湖南株洲疫情防控中心显示,截止2022年9月20日湖南株洲是低风险地区属于常态化防控,所以疫情不严重。株洲,古称建宁,湖南省辖地级市,长株潭城市群核心城市、长江中游城市群城市之一。
现在长沙株洲可以正常通勤吗
长沙和株洲的轨道交通情况 长株潭城际铁路已开通,是连接长沙、株洲、湘潭的城际铁路,能让两市快速通勤,不用换乘地铁。 株洲地铁1号线在2025年正式开通,线路覆盖株洲城区主要地方,但还没和长沙地铁直接相连。 长沙地铁3号线一期工程已通车,不过南延到株洲的项目只完成了前期研究,还没开始建设。
如果是工资较高的话,是可以实现的。但是每天的通勤时间的都要一到两个小时。建议还是在工作地点附近租房住,一是通勤时间,而是通勤费用也可以减少。
025年7月1日全国铁路调图后,长株潭城际取消部分通勤高峰车次,如株洲南 - 长沙麓谷、长沙站 - 湘潭站等方向列车,导致跨城上班族通勤不便。
不可以。截止到2022年11月28日,长沙株洲不可以正常通勤,在该地方查询疫情防控中心显示,该市为中风险地区,属于封闭管理中的区域,株洲市古称建宁,是湖南省辖地级市。
长沙轻轨当前可直达湘潭、株洲两市,形成“长株潭半小时通勤圈”。 湘潭方向线路概况 长沙至湘潭的城际轻轨主要通过长株潭城际轨道交通西环线一期工程实现。
株洲荷塘区有疫情吗
〖壹〗、需居家休息的人员范围:根据株洲新冠防控通告要求,从8月2日起,主城区(含天元区、荷塘区、石峰区、芦淞区、云龙示范区)内,除从事疫情防控、应急管理、企业生产、工程项目建设、医疗保障、商场、超市、宾馆酒店、服务窗口及有关紧急公务的人员外,其他市民一律居家休息3天,不得外出串门活动。
〖贰〗、湖南株洲荷塘区有疫情。通过查询相关信息显示截止于2022年11月27日,荷塘区在管控人员中发现2例新冠病毒无症状感染者,其中1例为外省入湘隔离管控人员,近来均已闭环转运至定点医院。
〖叁〗、芦淞区、荷塘区、天元区、石峰区。通过查询湖南株洲疫情防控消息显示,湖南株洲芦淞区、荷塘区、天元区、石峰区有疫情。株洲,古称建宁,湖南省辖地级市,长株潭城市群核心城市、长江中游城市群城市之一。
〖肆〗、有疫情。截止至2022年11月14日,通过查询株洲市防疫要求规定,湖南省株洲市荷塘区处于风险区,株洲市荷塘区任何人都需要做好安全防护,少去人员密集的地方。
〖伍〗、月21日荷塘区疾控发布的疫情防控倡议书主要内容如下:非必要不远行:春节假期尽量不出省旅游度假,不前往有中高风险地区或有本土新冠病毒感染者报告的地区。确需前往的,出发前和返荷前需向所在社区(村)和工作单位报告,旅途中全程佩戴口罩。
〖陆〗、月6日下午4时52分,市疫情防控工作领导小组办公室接到报告,荷塘区钻石大厦发现一例疑似新冠无症状感染者。









