广东江门疫情严重吗
此次疫情新增本土确诊病例涉及广东的深圳、东莞、广州、江门、揭阳五市,其中江门新会区疫情较为突出,已报告6例确诊病例和2例本土无症状感染者。新会区疫情现状江门新会区是此次疫情的重点区域,截至近来累计报告6例确诊病例和2例无症状感染者。当地已启动应急响应机制,通过流调溯源、区域管控、核酸检测等措施控制疫情扩散。

疫情形势严峻,防控需求迫切2025年9月,超强台风“桦加沙”过境广东后,当地气候条件利于蚊虫滋生,导致基孔肯雅热病例激增。江门作为重点区域,9月14日至20日报告病例达2238例,蚊媒密度远超安全水平。基孔肯雅热通过蚊虫叮咬传播,若不及时控制蚊虫数量,疫情可能进一步扩散,威胁公众健康。

通过查询相关资料显示,广东江门疫情不严重。南方网讯了解到,据广东省卫健委通报,截止2022年9月1日24时,全省本土确诊病例53例(广州2例,深圳50例,佛山1例);新增本土无症状感染者41例(广州2例,深圳37例,东莞1例,揭阳1例)。广东江门疫情不严重。

江门哪里疫情比较严重
〖壹〗、新会区疫情现状江门新会区是此次疫情的重点区域,截至近来累计报告6例确诊病例和2例无症状感染者。当地已启动应急响应机制,通过流调溯源、区域管控、核酸检测等措施控制疫情扩散。社会各界通过“江门齐撑新会”“五邑齐撑新会”等口号表达支持,凸显区域联防联控的协作精神。
〖贰〗、蓬江区。江门蓬江区位于广东省江门市蓬江区。通过查询相关资料显示,截止到2022年9月29日,蓬江区属于我国中风险地区,是江门市疫情比较严重的地区,当地居民要积极配合江门市防疫部门的核酸检测安排,应检尽检。
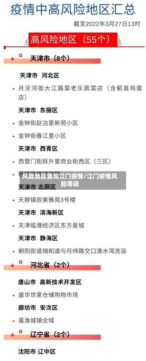
〖叁〗、常态化防控:江海区、蓬江区、开平市、鹤山市、恩平市、台山市、新会区。0月24日广东江门疫情高中低风险地区名单信息仅供当日有效。
江门那些地方有疫情
〖壹〗、台山市台城街道。通过查询广东疫情最新消息显示,截止2022年9月29日,在江门台山市台城街道有疫情,属于中风险地区。到达该地区需要准备48小时核酸检测,出示绿色健康码、行程码并全程戴好口罩,听从社区的隔离检测配合。
〖贰〗、广东省江门市哪些城市有疫情,现在根据国家防疫办的要求,江门市现在有3~5个地方存在中高风险地区要求居民在家隔离三到五天一般是江门的华潮县江门的玉海县江门华吴县等这三个地方。
〖叁〗、疫情源头尚未明确。根据流调信息,3例病例的活动轨迹涉及新会梅江市场、梅江下南洋小组八巷5号及一巷3号、海棠公馆,以及新会区人民医院发热门诊(龙山)。近来,相关部门正在通过基因测序、流行病学调查等手段追溯病毒来源,但尚未公布最终结论。
〖肆〗、蓬江区。江门蓬江区位于广东省江门市蓬江区。通过查询相关资料显示,截止到2022年9月29日,蓬江区属于我国中风险地区,是江门市疫情比较严重的地区,当地居民要积极配合江门市防疫部门的核酸检测安排,应检尽检。

广东省江门市疫情严重吗
通过查询相关资料显示,广东江门疫情不严重。南方网讯了解到,据广东省卫健委通报,截止2022年9月1日24时,全省本土确诊病例53例(广州2例,深圳50例,佛山1例);新增本土无症状感染者41例(广州2例,深圳37例,东莞1例,揭阳1例)。广东江门疫情不严重。
不严重。通过查询该地区疫情部门公告显示:广东省江门市疫情不严重,该地区属于低风险地区,没有特别多的疫情所以没事。广东省,简称粤,中国23个省之一,位于中南地区,省会广州。全省总面积197万平方公里,辖21个地级市。
因此,尽管疫情形势依然严峻,但江门市民无需担心封城问题,只需保持警惕,遵守疫情防控规定,共同维护城市的安全和稳定。
通过查询相关资料显示,广东江门疫情严重。因为广东江门疫情指挥防控中心发布消息广东江门于2022年9月19日新增22列,已经连续七天新增,被列为高风险地区,所以广东江门疫情严重。
江门市疫情严重吗
因此,尽管疫情形势依然严峻,但江门市民无需担心封城问题,只需保持警惕,遵守疫情防控规定,共同维护城市的安全和稳定。
通过查询相关资料显示,广东江门疫情不严重。南方网讯了解到,据广东省卫健委通报,截止2022年9月1日24时,全省本土确诊病例53例(广州2例,深圳50例,佛山1例);新增本土无症状感染者41例(广州2例,深圳37例,东莞1例,揭阳1例)。广东江门疫情不严重。
不严重。通过查询该地区疫情部门公告显示:广东省江门市疫情不严重,该地区属于低风险地区,没有特别多的疫情所以没事。广东省,简称粤,中国23个省之一,位于中南地区,省会广州。全省总面积197万平方公里,辖21个地级市。
江门市疫情不严重。通过查询该地区疫情部门公告显示:截止于2022年1月7日,广东省江门市疫情不严重,该地区属于低风险地区,没有特别多的疫情所以没事。
通过查询相关资料显示,广东江门疫情严重。因为广东江门疫情指挥防控中心发布消息广东江门于2022年9月19日新增22列,已经连续七天新增,被列为高风险地区,所以广东江门疫情严重。









