累计感染者1140例!海南疫情最新进展
利空因素:海南疫情爆发疫情发展情况:周末超8万旅客滞留三亚,自8月4日海南三亚新冠疫情感染者人数激增后,8月6日三亚接连出台新管控措施,从全市静态管理到游客暂不离岛。

海南疫情爆发冲击旅游行业,短期复苏信心受挫海南三亚疫情规模快速上升,8月6日新增本土确诊297例、无症状感染者186例,8月7日12点前再增182例感染者,累计报告阳性感染者1140例。疫情导致海南多地实施全员核酸和静态管理,动车、飞机班次取消,数万游客滞留。

月7日下午,海南省三亚市召开新闻发布会,介绍疫情防控最新情况:自8月1日开始,海南已累计报告1140例阳性感染者,其中827例确诊病例,无症状感染者313例。 这其中,海南三亚的疫情发展态势尤为严峻。

短短7天的时间,海南累计确诊患者达到1140人,其中确诊病例高达827例,无症状感染者为313例,而且这些确诊病例有外溢的情况,在国内很多其他的地方也都逐渐发现。首先,这次的疫情来势汹汹,让不少人都感到措手不及。
通过查询相关资料显示,三亚封锁因为疫情原因。原因是截止2022年8月23日,海南省有1140例阳性感染者,海南全省报告本土新冠病毒阳性感染者182例,其中确诊病例104例,无症状感染者78例,因为疫情原因三亚进入静态管理模式,造成三亚全面封锁。
数据显示,从度10月28日以来,广州市单日感染衜人数衟开始快速增长,5日破1000,7日破2000,1日至11日累计本土感染突破2万人,其中7日以来感染者累计突破5万。本轮广州疫情遭遇的是奥密克戎BA.2变异株衟。

印尼今日新冠增27至96人!雅加达、巴厘岛等8地区疫情爆发,医护人员感染...
〖壹〗、月14日印尼新增27例新冠确诊病例,累计确诊96例,新增1例死亡(累计5例),新增3例治愈(累计8例),疫情已扩散至雅加达、巴厘岛等8个地区,且存在医护人员感染情况。新增确诊与死亡情况印尼新冠发言人尤利安托于3月14日通报,当日新增27例确诊病例,其中包含医护人员。新增死亡病例1例,为当日确诊患者之一,至此印尼总死亡人数升至5人。
〖贰〗、月24日印尼新增新冠确诊病例107例,累计确诊686例,死亡人数升至55人,交通部铁路总署长朱非格力确诊感染,是印尼第二名确诊的高级官员。新增确诊与累计数据印尼新冠发言人尤利安托于3月24日宣布,当日新增确诊病例107例,累计确诊总数达686例。死亡人数从昨日的49人升至今日的55人,累计治愈人数为30人。
〖叁〗、基于疫情高峰的预警鲁达纳援引印尼国家情报局(BNI)的通告,指出新冠疫情可能在5月达到传播高峰,每天感染人数或高达4000人。他认为,巴厘岛作为人口密集的旅游区,若不提前封锁,可能成为疫情爆发点,加剧医疗系统负担。
〖肆〗、隐忧四:印尼不要成为第二个印度两国存在诸多相似之处:印尼和印度大部分地区同样炎热,两国卫生及医疗条件较差,印度的新德里与印尼的雅加达人口密集度极高,两国也都声称对新冠病毒管控严格。
〖伍〗、疫情数据印尼报告了54517例新的新冠肺炎病例,创下单日全国纪录。这个拥有约7亿人口的岛国,现在每天报告的病例比遭受重创的印度还多。周三,又有991名新冠肺炎患者死亡,总死亡人数达到69210人。周六公布的一项调查发现,雅加达1060万居民中有近一半可能感染了新冠肺炎病毒。
12月6日浙江疫情风险等级一览
截至2021年12月6日16时,浙江省疫情风险等级如下:中风险地区 宁波市镇海区蛟川街道 临江小区 宁波阿尔卑斯电子有限公司自2021年12月6日16时起,上述区域被列为中风险地区,实施相应防控措施。低风险地区 浙江省除镇海区蛟川街道中风险区域外的其他所有地区。包括但不限于杭州市、温州市、绍兴市、嘉兴市、湖州市等,均维持低风险状态。
风险等级情况:根据提供的信息,在2021年12月6日16时这个时间节点,杭州整体处于低风险状态,没有中高风险区域。这表明当时杭州的疫情防控形势相对平稳,疫情传播风险较低。
风险等级12月6日17时全国各县区疫情风险等级情况:全国现有8个高风险地区,40个中风险地区。8个高风险地区内蒙古呼伦贝尔市:满洲里市东山街道,南区街道,北区街道,兴华街道;扎赉诺尔区第一街道,第三街道,第四街道。
石家庄封控区域有哪些
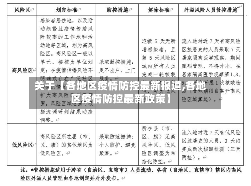
桥西区、新华区、裕华区、长安区作为重点管控区域,以居住小区(村)为单元,根据风险等级采取不同措施。
石家庄市疫情防控后续进展如下:防控措施强化:人员出行管理:长安区、裕华区、新华区、高新区和循环化工园区倡导区域内所有人员非必要不出小区。因购买生活物资或就医确需外出的,实行“一户一卡”,凭卡出入,外出人员要严格落实登记、扫码、测温、戴口罩等个人防护措施。
全国高风险地区已清零,中风险地区仍有4个区域,分别为河北省石家庄市藁城区、黑龙江省绥化市望奎县、上海市浦东新区高东镇新高苑一期小区、吉林省通化市东昌区。
全域封闭管理措施石家庄市、邢台市、廊坊市全域实行封闭管理,人员和车辆非必要不外出。中高风险地区的村庄和居民小区采取更严格封控措施,严控人员流动。公路、铁路、城市客运、民航、水路等交通领域实施最严格管控。石家庄市具体措施 藁城区对病例比较多的3个村和有病例的12个村实行集中隔离,确保应隔尽隔。
不包括因为石家庄经济技术开发区和裕华区不一个。石家庄市辖区包括8个区即长安区,桥西区,裕华区,井陉矿区,藁城区,鹿泉区,栾城区,另外,还拥有两个国家级开发区即:石家庄经济技术开发发区,石家庄国家高新技术产业开发区。
河北封闭管理的主要区域包括石家庄高新区内的河北商贸学校以及石家庄市、邢台市的部分区县,而河北境内多条高速公路的部分上、下道口也因疫情防控需要关闭。以下是具体封闭情况:石家庄高新区 河北商贸学校:已立即进行了封闭管理,并对所有在校师生进行了全员核酸检测,结果均为阴性。
全国中高风险地区汇总,疫情防护别大意!
在关注中高风险地区的同时,也需重视以下防疫举措:科学戴口罩口罩盖住口鼻和下巴,鼻夹要压实,确保口罩与面部紧密贴合。口罩出现脏污、变形、损坏、异味时需及时更换,每个口罩累计佩戴时间不超过8小时。在跨地区公共交通工具上,或医院等环境使用过的口罩不建议重复使用。
全国高风险地区已清零,中风险地区仍有4个区域,分别为河北省石家庄市藁城区、黑龙江省绥化市望奎县、上海市浦东新区高东镇新高苑一期小区、吉林省通化市东昌区。
紧急排查通知 重要性:局部地区出现确诊病例时,紧急排查效率越高,安全保障就越多一分。各类防疫问题和数据的统计对疫情紧急排查至关重要。模板功能:接龙管家的中高风险旅居史排查模板,相对于传统统计方式更快速方便。
截至近来,国内共有2个高风险地区,76个中风险地区,主要分布在陕西省、河南省、浙江省等地,以下为详细信息(数据不包括港澳台地区):高风险地区:具体地区名单会随疫情形势动态调整,可通过权威渠道实时查询。









