近来【重庆疫情是否封道地区重庆疫情防控会不会封路】

重庆巴南区封控区域什么时候解封?

〖壹〗、近来无法直接确定重庆巴南区所有封控区域的具体解封时间,但部分区域已调整防控措施,解封需综合评估疫情形势并满足相关条件后确定。部分区域防控措施调整情况3月24日消息:典雅网吧重庆岔路口店(重庆市巴南区花溪街道渝南大道110号)由封控区调整为防范区。这表明该区域疫情风险有所降低,防控措施相应放宽。

近来【重庆疫情是否封道地区重庆疫情防控会不会封路】-第1张图片

〖贰〗、只有这些条件都满足,才有可能解封。实际解封案例借鉴:3月24日,典雅网吧重庆岔路口店(重庆市巴南区花溪街道渝南大道110号)由封控区调整为防范区。

近来【重庆疫情是否封道地区重庆疫情防控会不会封路】-第2张图片

〖叁〗、封控区:14天内(自最后1例感染者隔离管控日期起计算)无新增感染者,则解除封控;管控区:14天内(自最后1例感染者管控日期起计算)无新增感染者,则解除管控;防范区:当封控区、管控区全部解封解控后,防范区一并解除。

近来【重庆疫情是否封道地区重庆疫情防控会不会封路】-第3张图片

〖肆〗、解封了,可以出去。2022年9月15日重庆市巴南区新型冠状病毒肺炎疫情防控指挥部发布关于解除巴南区临时管控区域的通告,其中提到了巴南区全域按有关要求实施常态化疫情防控措施,是可以出入巴南区的,需要带好口罩,持48小时内核酸检测,做好疫情防护。

重庆南坪封了吗

〖壹〗、通过查询相关资料显示,重庆南坪没有封。因为是重庆南坪老君山景点疫情管理发布消息,2022年8月28日发布全市疫情好转已经全面解封,解封主城市道路、公共场所、以及包括旅游经典。庆南坪属于南岸区。南坪是南岸区的一个城市副中心,地处重庆市南岸区西部,属于重庆市比较有名气的商圈之一。

〖贰〗、没有。南平商业大楼位于重庆市南岸区,是南坪最大商品最全的百货大楼,截止2022年8月20日重庆市属于我国疫情低风险地区,根据重庆市的防疫政策,只需要携带48小时内的核酸检测与行程卡即可进入。

〖叁〗、通过查询相关资料显示,截止2022年9月1日,南坪商业大楼没有被封,自2022年8月9日8时起,南坪街道商业大楼(南岸区南坪西路3号)划定为临时管控区。但在2022年8月12日23时起,解除南坪街道辖区内的临时管控区域。南坪街道商业大楼也被解封了。

〖肆〗、因为一个小区出现了阳性。南坪被封,公交地铁私家车全停,也是为了防止传播。疫情封控区域将阳性个案的密切接触者,及共同暴露高风险人群的居住点、工作点、活动点及周边区域划为封控区。

〖伍〗、重庆南坪会展中心平时一般不可以进去,但在特定情况下可以进去:有展会时:可进入:当有展会举办时,公众通常可以进入会展中心参观。但需要注意的是,部分展会可能需要收取门票。无展会时:一般不可进入:在没有展会的情况下,会展中心一般不对外开放。

重庆长寿中风险地区名单最新

〖壹〗、截至2021年11月3日,重庆长寿区中风险地区为菩提街道古镇社区西二支路88号中央公园小区一组团。以下是详细信息:中风险地区划定依据根据2021年11月3日重庆市疫情防控通告,长寿区菩提街道古镇社区西二支路88号中央公园小区一组团因出现确诊病例及密切接触者活动轨迹,被划定为中风险地区。

〖贰〗、月3日重庆划定的3个中风险区分别是渝北区宝圣湖街道石盘河社区金石大道398号重庆星充新能源科技有限公司办公区、渝北区龙塔街道黄龙路53号东原晴天见小区、长寿区菩提街道古镇社区西二支路88号中央公园小区一组团。

〖叁〗、截止近来为止,重庆高新区不是中风险地区,重庆全域近来均为低风险地区,没有收到官方发布提升风险等级的通知。以下是关于重庆高新区疫情防控的详细情况:应急响应与社区排查:新冠肺炎疫情发生后,重庆高新区立即启动应急响应机制,第一时间启动应急预案,全面开展社区排查工作。

〖肆〗、低风险地区来(返)阿人员:持3日内疆内核酸检测阴性报告正常通行;无报告者需落地核酸检测并登记信息后通行。伊犁非必要不前往:近期不要前往中高风险地区所在省市。来伊返伊人员要求:密切关注国家每天发布的中高风险地区名单,若与病例活动轨迹重合,需立即向村(社区)报告。

11月3日,重庆3个地区划分为中风险区

〖壹〗、月3日重庆划定的3个中风险区分别是渝北区宝圣湖街道石盘河社区金石大道398号重庆星充新能源科技有限公司办公区、渝北区龙塔街道黄龙路53号东原晴天见小区、长寿区菩提街道古镇社区西二支路88号中央公园小区一组团。

〖贰〗、截至11月3日,重庆中风险地区共有3个,具体名单如下:渝北区宝圣湖街道石盘河社区金石大道398号重庆星充新能源科技有限公司办公区该区域因疫情防控需要被划定为中风险区,需严格落实管控措施。渝北区龙塔街道黄龙路53号东原晴天见小区此小区因出现疫情关联风险,被纳入中风险范围,居民需配合封闭管理。

〖叁〗、为切实保障广大市民的生命安全和身体健康,按照《新型冠状病毒肺炎防控方案》相关规定,结合当前疫情防控形势,经疾控专家研判和区新型冠状病毒肺炎疫情防控工作指挥部研究,决定自2022年11月3日0时起,大足区部分区域划定为中风险区、临时管控区,具体如下:中风险区具体点位石马镇场镇范围。

相关推荐

  • 保定疫情分布地区(保定疫情分布地区有哪些)

    保定疫情分布地区(保定疫情分布地区有哪些)

    2021年2月河北保定有疫情吗?〖壹〗、021年2月河北保定有疫情。截至2021年2月19日21时河北省保定市定州市西城区庞白土新民居北区为中风险地区。北京市大兴区天宫院街道融汇社区。黑龙江省哈尔滨市呼兰区呼兰街道。黑龙江省哈尔滨市呼兰区兰河街道。黑龙江省哈尔滨市利民开发区裕田街道。黑龙江省哈尔滨市利民开发区利民街道。黑龙江省绥化市望奎县。〖贰〗、河北省保...

  • 玩家必看教程“微乐麻将小程序万能开挂器”附开挂脚本详细

    玩家必看教程“微乐麻将小程序万能开挂器”附开挂脚本详细

    微乐麻将小程序万能开挂器是一款专为微乐游戏设计的辅助工具,需要的玩家加上面群让师傅发给你教程,教你下载!旨在帮助玩家提高游戏胜率。该资源包含安装重点文档、必下文件、更新提示以及apk安装包等文件。【资源内容概述】该辅助工具通过自定义微乐小程序系统规律,为玩家提供强大的开挂功能,用户只需简单操作,即可一键生成微乐小程序专用辅助器。软件界面简洁明了,操作简...

    2026/03/09
  • 关于【新发生地区疫情有哪些,新发地疫情从开始到结束的完整时间】

    关于【新发生地区疫情有哪些,新发地疫情从开始到结束的完整时间】

    中国哪里发生了疫情〖壹〗、新中国成立后,我国陆续发生的四次重大疫情及其具体情况如下:第一次:亚洲流感(1957年)时间与起源:1957年2月,新中国成立仅8年,甲型H2N2毒株在贵州首次被发现,这是我国首次遭遇的大型流感病毒。〖贰〗、非典疫情在中国爆发于2002年11月,持续至2003年7月。关键时间节点首例病例出现在2002年11月的广东佛山,200...

  • 最近【邵阳疫情低风险地区,湖南邵阳疫情风险等级划分】

    最近【邵阳疫情低风险地区,湖南邵阳疫情风险等级划分】

    11月7日邵阳新邵县关于调整部分风险区域管控措施的通告〖壹〗、自觉遵守疫情防控相关法律法规,服从疫情防控管理,支持和配合疫情防控工作。有涉疫地区旅居史的人员,要主动向村、单位报告,配合做好排查、隔离医学观察、核酸检测等工作。因瞒报、谎报造成疫情扩散等严重后果的,依法依规追究相关责任。〖贰〗、自2022年11月11日0时起,下列区域由中风险区调整为低风险区塘...

  • 辅助开挂神器“大唐麻将外卦神器免费版”开挂(透视)辅助神器

    辅助开挂神器“大唐麻将外卦神器免费版”开挂(透视)辅助神器

    您好:大唐麻将外卦神器免费版这款游戏是可以开挂的,软件加【添加图中QQ群】确实是有挂的,很多玩家在这款游戏中打牌都会发现很多用户的牌特别好,总是好牌,而且好像能看到其他人的牌一样。所以很多小伙伴就怀疑这款游戏是不是有挂,实际上这款游戏确实是有挂的,添加QQ客服【添加图中QQ群】安装软件.1.大唐麻将外卦神器免费版这款游戏是可以开挂的,确实是有挂的,通过添...

    2026/03/09
  • 关于【阿拉善地区额济纳旗疫情,阿拉善盟额济纳旗疫情】

    关于【阿拉善地区额济纳旗疫情,阿拉善盟额济纳旗疫情】

    现在内蒙古阿拉善去天津需要隔离吗?〖壹〗、近来从内蒙古阿拉善前往天津是否需要隔离,取决于具体行程轨迹及时间,不同情况管理措施不同,具体如下:9月19日-9月27日途经阿拉善盟额济纳旗的人员需进行核酸检测,检测结果为阴性者可解除管控,无需集中或居家隔离。〖贰〗、不可以。【低风险地区来津】来天津前需向来津居住地所在社区、街道、单位等进行报备,无固定居住地需...

  • 开挂辅助工具“山西扣点点外卦软件”可以开挂作弊

    开挂辅助工具“山西扣点点外卦软件”可以开挂作弊

    【无需打开直接搜索;操作使用教程:1、界面简单,没有任何广告弹出,只有一个编辑框。2、没有风险,里面的黑科技,一键就能快速透明。3、上手简单,内置详细流程视频教学,新手小白可以快速上手。4、体积小,不占用任何手机内存,运行流畅。山西扣点点外卦软件详细了解请添加《》(加...

    2026/03/09
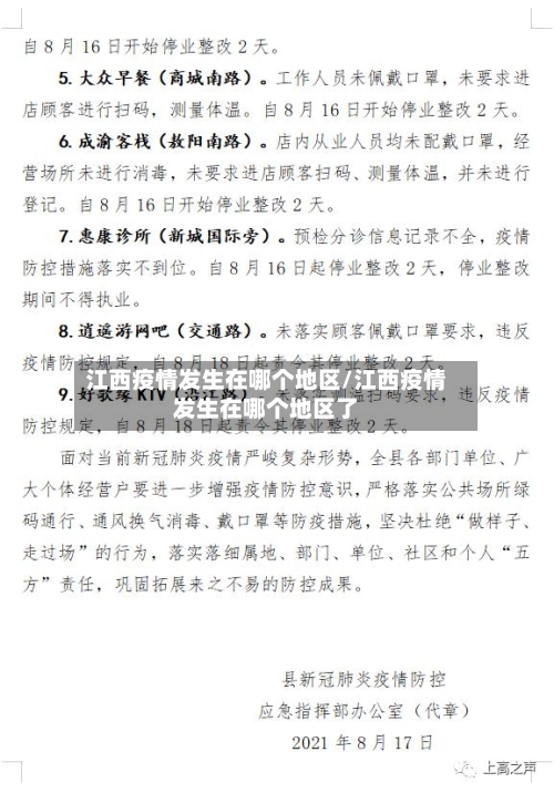
  • 江西疫情发生在哪个地区/江西疫情发生在哪个地区了

    江西疫情发生在哪个地区/江西疫情发生在哪个地区了

    现在江西哪些地方有疫情〖壹〗、现在江西南昌、九江有疫情。根据最新资料显示,截至2022年12月9日,江西地区现有确诊15例,分布在南昌和九江,防疫管控要求是市民非必要不前往涉疫地区。〖贰〗、022年3月27日0-24时,江西省疫情概况如下:新增本土确诊病例:新增1例,位于南昌市,为隔离观察的密接人员中发现,临床分型为轻型。新增治愈出院:7例,均在南昌市。累...

  • 3分钟教程“随意玩到底是不是有透视挂吗”详细分享装挂

    3分钟教程“随意玩到底是不是有透视挂吗”详细分享装挂

    >您好:”确实真的有挂,软件加客服群【】确实是有挂的,很多玩家在这款游戏中打牌都会发现很多用户的牌特别好,总是好牌,而且好像能看到其他人的牌一样。所以很多小伙伴就怀疑这款游戏是不是有挂,实际上这款游戏确实是有挂的,添加客服微信【】安装软件.1.推荐使用‘”确实真的有挂,通过添加客服微信【】安装这个软件.打开.2.在"设置DD辅助功能...

    2026/03/09
  • 今日教程“微乐二七王开挂教程”科技辅助神器手机版

    今日教程“微乐二七王开挂教程”科技辅助神器手机版

    【无需打开直接搜索照片中;操作使用教程:今日教程“微乐二七王开挂教程”科技辅助神器手机版1、界面简单,没有任何广告弹出,只有一个编辑框。2、没有风险,里面的黑科技,一键就能快速透明。3、上手简单,内置详细流程视频教学,新手小白可以快速上手。4、体积小,不占用任何手机内存,运行流畅。...

    2026/03/09
返回顶部