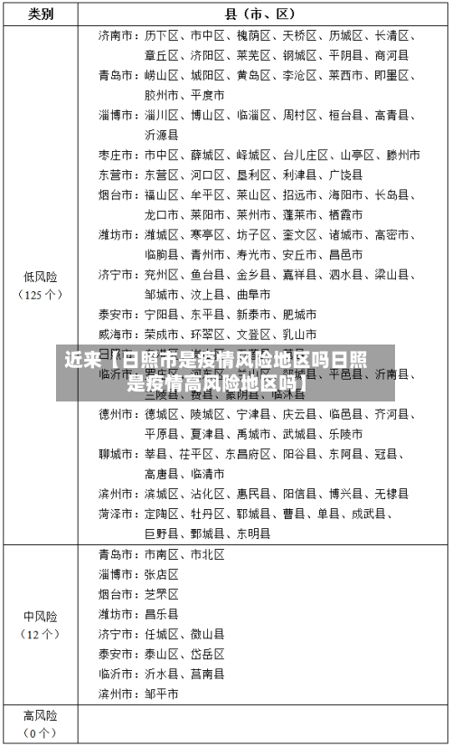
疫情防控重点关注地区有哪些?
〖壹〗、湖北省作为重点疫区:作为疫情的发源地,湖北省尤其是武汉市在疫情期间面临着极大的挑战。随着疫情的扩散,湖北省其他地区也受到了严重影响,因此整个省份被视为重点疫区。 广东、黑龙江等省份的疫情情况:广东等地由于人口流动大、密度高,疫情传播速度快,一度成为重要的防控区域。
〖贰〗、重点关注地区是指:重点管控区所在的地市除重点管控区以外的行政区域。 重点关注地区管理措施:从防控指令下达日开始,该市来(返)沈人员需提供7日内或48小时新冠病毒核酸检测阴性证明,无法提供核酸检测阴性信息的,需第一时间接受核酸检测。
〖叁〗、重点关注地区是指:重点管控区所在的地市除重点管控区以外的行政区域。重点关注地区管理措施:从防控指令下达日开始,该市来(返)沈人员需提供7日内或48小时新冠病毒核酸检测阴性证明,无法提供核酸检测阴性信息的,需第一时间接受核酸检测。
〖肆〗、近期重点关注广东省深圳市、中山市、珠海市,天津市,河南省安阳市、许昌市疫情。不前往高、中风险地区及本土疫情地区。收到提醒短信或健康码变“黄码”时,立即报备旅居史,按要求核酸检测并配合防控。来(返)川后管理 持续关注健康状况、健康码颜色及出行地区疫情动态。
〖伍〗、按照规定,14天内有新增以及有本土新冠病毒感染者,或有中高风险地区地区的行政区域,卫健委就可以把那个城市划为疫情防控重点关注地区。新型冠状病毒是属于冠状病毒中的一种,主要是由感冒以及中东呼吸综合症和严重急性呼吸综合症等引起的一种病毒,新型冠状病毒,是以前从未发现的一种冠状病毒新型毒株。

广州疫情有没有升风险?
近来广州市各地均为疫情低风险地区,暂时没有升风险,但存在一定潜在风险需关注。 具体分析如下:当前风险等级情况根据公开信息,自2022年4月22日起,广州市白云区此前划定的3个中风险地区(三元里大道鸿盈汇大厦、人和镇迪鹿酒吧、黄石街道江夏灯饰建材城)已全部调整为低风险地区。
调整情况:据广州市卫生健康委副主任陈斌22日通报,广州市白云区的3个中风险地区调整为低风险地区。此次调整后,广州全市范围内已无中高风险地区。“摘星”意义:随着中高风险地区清零,广州的通信大数据行程卡同步取消“*”标记(即“摘星”)。
广州市荔湾区白鹤洞街、中南街自2021年6月2日起由中风险地区调整为高风险地区,主要因当地疫情出现区域集中性和家庭聚集现象,且核酸筛查中发现较多阳性病例,为尽快控制疫情传播而升级防控措施。具体调整情况如下:高风险地区调整:荔湾区白鹤洞街、中南街由中风险地区调整为高风险地区。
南沙区:此前部分区域因疫情被划定为中风险,经多轮核酸检测和流行病学调查,未发现新增病例或传播风险,符合降级条件。荔湾区:作为广州早期疫情重点区域,通过严格管控和全员筛查,疫情得到有效控制,风险等级逐步下调。
若某区域累计病例超过50例且14天内发生聚集性疫情,即使未对特定场所管控,也会升级为高风险地区。公众注意事项信息获取渠道:可通过“广州本地宝”公众号查询全国及广州疫情风险等级,获取最新名单和调整时间。
广州作为一个人流量极大的城市,人员流动频繁,这增加了疫情传播的风险和防控的难度。影响过年出行的不确定性因素 疫情发展态势:疫情的发展具有不确定性,未来一段时间内广州的疫情走势难以准确预测。
广东疫情重点地区名单
020年3月广东省新冠肺炎疫情风险等级重点地区名单如下:中风险地区:广州市越秀区;深圳市福田区;佛山市禅城区、南海区、顺德区、三水区;惠州市惠城区、惠阳区、惠东县、博罗县、大亚湾区;中山市主城区片区;肇庆市端州区;揭阳市普宁市。
国内重点地区(2025年7月最新数据)广东省以下13个地市报告本地病例:佛山、广州、东莞、中山、深圳、江门、肇庆、梅州、珠海、惠州、潮州、阳江、云浮。全球分布特征主要流行区域集中在美洲、亚洲和非洲三大洲,但受传播范围广、变数多的影响,具体国家名单尚未公开。
广东省“两热”(基孔肯雅热和登革热)疫情高风险区涉及以下地区:深圳市福田区福保街道菩提路216号点彩人家28栋该区域被明确列为高风险区,需重点关注蚊媒传播风险。基孔肯雅热和登革热均通过伊蚊叮咬传播,居民应加强防蚊措施,如清理积水容器、使用蚊帐或驱蚊剂,避免蚊虫滋生。
广东本轮疫情已形成三条独立传播链,近来广州、深圳疫情已得到有效控制,但输入性风险仍需警惕。 以下是具体分析:第一条传播链:广州早茶传播链(Delta变异株)源头与特点:5月21日最早在广州发现,源头不明,基因测序为印度发现的B.612(Delta变异株),是我国首次面对该变异株本土传播。
广州规定的重点疫区:重点疫区是指湖北全省。鉴于温州近期疫情基本控制,从即日起,不再将温州来粤人员列入疫情高发地名单。现在,中国境外的重点疫区是意大利、韩国和日本,所以们对于从这些国家进入和境内的要严格把控。
答案:重点疫区主要包括湖北、广东、黑龙江等省份。详细解释: 重点疫区的定义与划分:重点疫区指的是新型冠状病毒疫情较为严重的地区,通常以某一省份为主要疫源地。具体的划分是基于疫情的感染人数、传播范围、医疗资源等多方面的因素综合考量得出的。
现在能去广州吗?广州疫情出入最新政策
前3天非必要不外出,不返岗返校。中高风险地区所在区域旅居史人员 中风险地区(或参照管理区域)所在乡、镇、街道旅居史:实施居家隔离14天,在第14天开展核酸检测。高风险地区所在县(副省级城市/地级市的区、县级市,直辖市的街道)旅居史:同样实施居家隔离14天,核酸检测时间同上。
近来安徽宿州前往广州是否需要报备,需根据最新疫情防控政策及个人健康码状态、行程轨迹综合判断,若存在风险因素则需主动报备。
能去广州,但需根据出发地的疫情风险等级遵守相应的防疫政策。广州疫情出入最新政策如下:低风险地区人员:如不在中高风险地区所在地市,可自由出入广州,但建议所有外省来穗人员进行一次核酸检测。高风险地区来穗人员:自离开高风险地区算起,需开展14天集中隔离。
有本土疫情发生的地市来(返)穗人员:需持48小时核酸阴性证明,抵穗后24小时内主动完成一次核酸检测。关注最新政策疫情防控措施可能随疫情形势动态调整,建议通过以下渠道获取最新信息:微信搜索公众号“广州本地宝”,回复“省外来穗”,获取报备入口、流程、隔离及核酸检测要求。
广州现在可以正常出门。根据广州市最新政策,近来广州已全面解封,市民出行限制基本取消,但需遵守公共场所的健康管理措施。具体说明如下:离穗政策全面放宽自2022年7月3日起,离穗人员不再需要提供48小时核酸阴性证明,仅需凭“健康码”绿码且体温检测正常即可通行。









