怀柔区疫情风险等级
〖壹〗、北京站属于低风险区。因为北京站是在东城区 ,东城区不属于中高风险管控地区 ,所以北京站不是中高风险地区 .北京只有朝阳区,顺义区,海淀区,西城区四个地区是中高风险管控地区 . 北京火车站属于低风险地区,可以放心的进出站.疫情防控分为三个等级:低风险、中风险、高风险。

〖贰〗、风险等级调低的有:高风险地区降为中风险地区:截至2022年5月11日24时,朝阳区潘家园街道松榆西里社区、房山区窦店镇瓦窑头村近14天各累计报告5例本土确诊病例,朝阳区高碑店乡方家园社区近14天累计报告2例本土确诊病例。
〖叁〗、022年5月22日起,北京市朝阳区2地、通州区1地风险等级下调,其中朝阳区建外街道南郎社区降为低风险地区,朝阳区劲松街道农光东里社区、通州区新华街道如意社区降为中风险地区。 具体调整情况如下:朝阳区劲松街道农光东里社区:近14天累计报告5例本土确诊病例,即日起由高风险地区降为中风险地区。
〖肆〗、北京现在还是低风险地区。具体来说:区域范围:包括密云区、延庆区、朝阳区、丰台区、石景山区、海淀区、门头沟区、房山区、通州区、顺义区、昌平区、大兴区、怀柔区、平谷区、东城区、西城区等均未调整风险等级。特别提醒:尽管整体为低风险,但昌平区和丰台区有两个小区出现了疫情,需要特别注意防范。

现在昌平区是什么风险
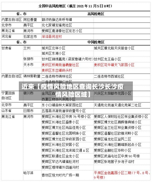
昌平区北七家镇宏福苑社区属于中风险地区,昌平区其他地区为低风险地区。风险地区认定依据:2021年10月22日0时至11时,昌平区北七家镇宏福苑社区新增4例京外关联本地确诊病例,近14天累计报告4例京外关联本地确诊病例。经市疾控中心评估,按照《北京市新冠肺炎疫情风险分级标准》,该社区被定为中风险地区。
重点排查地下场所、密闭空间等高风险场所,严查“一门一码”“一店一码”“一场所一码”落实情况,确保“逢进必扫、逢扫必验”。对违反防疫规定的单位坚决整顿,紧盯重点行业人群核酸检测,确保应检尽检。
截止至2022年12月3日,高风险。根据昌平疫情防控部门发布通告,本土新增110例,新增本土无症状193例,现有确诊744例,属于高风险地区。昌平区,别名北京后花园。其位于北京西北部,北与延庆区、怀柔区相连;东邻顺义区;南与朝阳区、海淀区毗邻;西与门头沟区和河北省怀来县接壤。
昌平属于中风险,截至近来,北京市共有中风险地区1个,为海淀区西三旗街道富力桃园C区。全市其它地区均为低风险地区。对于高风险地区实施“内防扩散、外防输出、严格管控”的政策,连续尽力做好疫交通管控工作。当高风险区疫情得到有效管控后,再有序的增大复工的范围。
北京市昌平区东小口地区领取母子健康档案手册流程指南攻略
网上登记:夫妻可登录“北京市生育登记服务系统”填写相关信息,进行生育登记。领取《北京市生育登记服务单》,可在办理生育登记之日起3个工作日后登录系统自行下载打印,也可到一方户籍地社区村(居)、乡镇(街道)服务窗口打印。
北京市昌平区东小口地区属于哪个省哪个市
东小口地区为北京市昌平区辖镇(地区),位于区境东南部,距亚运村8千米。办事处(镇政府)驻中滩村386号。京包铁路、立汤公路于此交会。1958年由昌宛县划入海淀区。1959年划入昌平县,与沙河、北郊农场、北七家合并改沙河公社,1961年析设东小口公社,1983年改小东口乡。
东小口地区(镇),昌平区辖镇(地区)。位于北京城市北部边缘、昌平区境内东南部,毗邻奥运村,距亚运村8千米。南与朝阳区、西南与海淀区交界,西与回龙观街道、西北与沙河镇、东北与北七家镇相邻,面积32平方公里,平均海拔43米。小清河流经镇域东南部边缘,北部的半截塔河由西北向东南流经境内。
昌平东小口镇位于北京市昌平区。昌平东小口镇地理位置优越,具体特点如下:地理位置:它南邻朝阳区,西与昌平区的其他地区接壤。这样的地理位置使得东小口镇成为连接昌平区与朝阳区的重要枢纽。区域特色:东小口镇中部为万亩绿化隔离带,这一特色为当地居民提供了良好的生态环境和休闲空间。
昌平区,隶属于北京市,位于北京西北部,北与延庆区、怀柔区相连,东邻顺义区,南与朝阳区、海淀区毗邻,西与门头沟区和河北省怀来县接壤,介于东经115°50′17″—116°29′49″、北纬40°2′18″—40°23′13″之间,幅员面积1352平方千米。
根据北京市新的城市规划,东小口被定位在城区建设的版图中。
中东路121号院属于北京市昌平区东小口地区(东小口镇)。2012年12月31日,东小口地区正式“一分为四”,设天通苑南街道,天通苑北街道和霍营街道办事处。原东小口地区办事处辖区剩余部分为调整后的东小口地区(镇)办事处辖区范围,地区办事处驻地不变。
昌平区东小口地区近来五天天气
〖壹〗、天气过程概况11日天气:北京出现中雨,局地大雨到暴雨,伴有雷电。12时至12日05时,全市平均降雨量12毫米,城区平均19毫米,最大降雨出现在昌平东小口,为54毫米,最大小时雨强也出现在该站,11日20 - 21时降雨35毫米。
〖贰〗、换换心情,天气正好,我驱车前往了位于北京市昌平区东小口镇的东小口森林公园。这处自然与运动休闲的免费公园,满足了周边居民日常休闲散步的需求,也旨在为奥林匹克森林公园提供补充功能。公园位于北京中轴线延伸线上,提供了人工及天然湖、塑胶篮球场、羽毛球场、网球场等设施。
〖叁〗、地址:北京市昌平区东小口镇中东路 品秋 硕果累累,秋味飘香 苹果采摘 秋天,意味着收获,昌平的苹果也如期而至。昌平苹果品种众多、口感爽脆,由于优越的自然条件,这里的苹果含糖量高且营养丰富,深受大众喜爱。
〖肆〗、昌平区是算是比较偏远些,不过有好多个森林公园,这种天气去游玩挺好的,可以呼吸更新鲜的空气。蟒山森林公园蟒山森林公园是北京市面积最大的国家森林公园,比较高峰659米,因其山势起伏如大蟒,故名蟒山。景区内层峦叠嶂,郁郁葱葱,森林覆盖率达96%,是一座名副其实的“天然氧吧”。
北京最新疫情风险等级是怎样的
风险等级调整规则:降为中风险区条件:在封控的7天内,如果该区域连续7天无新增感染者,那么该区域将自动降为中风险区。这表明疫情在该区域得到了初步的控制,但仍存在一定的传播风险,需要继续采取相应的防控措施。降为低风险区条件:降为中风险区后,还需要满足连续3天无新增感染者,并且完成一次全员检测的条件,才能降为低风险区。
022年5月5日北京市风险等级调整情况如下:新增高风险地区:朝阳区潘家园街道潘家园社区调整原因:截至2022年5月4日24时,该社区近14天累计报告6例本土确诊病例。经评估,由低风险地区升级为高风险地区。
022年5月8日北京风险等级调整情况如下:升级为高风险地区朝阳区建外街道南郎社区:截至2022年5月7日24时,近14天累计报告9例本土确诊病例。经市疾控中心评估,按照《北京市新冠肺炎疫情风险分级标准》,本市即日起将其由低风险地区升级为高风险地区。









